上市公司公告称老板冒用公司名义欠3.8亿元巨债 向警方报案已受理
小编提示您本文标题是:上市公司公告称老板冒用公司名义欠3.8亿元巨债 向警方报案已受理。来源是。关键词是
上市公司老板坑股民的挺常见,但是坑自己员工的还真挺少见!
但是呢,员工也不是那么好坑的!比如前不久P2P平台上海永利宝董事长失联跑路,于是公司平台APP小编就起义了,给APP端的投资者发了一则推送信息称,平台老板失联,请投资人速速报警进行维权。

-----上市公司公告称老板冒用公司名义欠3.8亿元巨债 向警方报案已受理-----
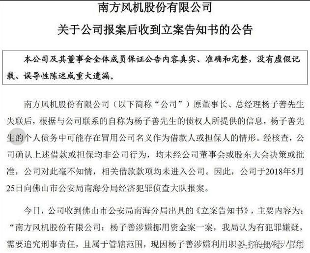
近日,在A股有一家上市公司也发生了类似的一幕,7月26日南风股份(300004)突发公告称,公司董事长杨子善涉嫌冒用公司名义作为借款人或担保人的债务金额竟高达3.8亿元,,公司对此毫不知情,且其在5月3日后处于失联状态,因此公司向佛山公安局经侦大队报案,现警方已经立案回执。

推荐阅读
- 曾馨莹|富士康老板娘与女儿展示超难动作!46岁仍貌美如花,被赞两位少女
- 宁泽涛|田静崩溃落泪,女老板愿奉陪网友支持田静,许家被利益裹挟了吗?
- 韩国料理|曾经风靡全国的韩国料理,为何如今彻底衰落了?餐馆老板道出真相
- 少女时代|年过30老板娘拼了!《少女时代》允儿新造型让网友受不了啦!
- 李佳琦|李佳琦被包养的料?他的身价恐怕比这些老板还要有钱!
- 王一博|66岁周润发在小店吃烧鹅,两鬓斑白满脸皱纹,和老板娘聊天接地气
- 退婚|毁三观!知情人曝孙卓买家二姐被退婚真相,勾搭老板被嘲真会偷
- 古装剧|怀念煤老板时代:以前小姐珠翠满头,如今上仙王妃买不起金钗两支
- 郭富城|28岁女星吃饭不结账,承诺帮餐厅宣传,看到照片后老板生气曝光
- 金巧巧|博纳影业老板娘金巧巧,开启直播带货首秀,被骂网友痛骂很是尴尬
