起死回生?这里有美年健康对假医生事件的回应( 二 )
-----起死回生?这里有美年健康对假医生事件的回应-----
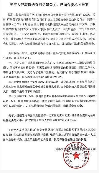
对此,美年健康通过其微信第一时间发布声明称:
近日,我们关注到有网络和自媒体恶意传播有关美年大健康的不实信息,经查,广州美年富海门诊部有限公司离职员工谭翠连女士因劳动纠纷在多个网络平台发布《工作了4年的A股上市体检机构说跟我不是劳动关系》等文章,并联络自媒体“包不同”发布《美年大健康:如果人死了,你就只能挣一次钱了》的严重失实报道。美年大健康已就此向公安机关报案,并将配合司法机关依法打击。

-----起死回生?这里有美年健康对假医生事件的回应-----
就在市场对自媒体文章中所称:“美年健康涉嫌利用早已去世的医生名义,违规签发医检报告”半信半疑之时,30日午间,美年健康相关负责人向上证报采访人员提供了一张照片。

推荐阅读
- 针织|快来赶个“早班车”吧!2022年的早春时尚造型,全在这里了
- 安排好新年穿搭,这里还有份《凡尔赛礼物指南》需要你签收一下|教你美 | gucci
- tips|外套还是长款好,保暖还能遮肉,显瘦分分钟,建议尝试
- 经典色|为什么日本女生穿“大衣”,好像很普通却越看越耐看,答案在这里
- 卫衣|黑色半身裙的万能搭配公式全在这,喜欢简约风格的,来这里集合了
- Angelababy|蔡徐坤baby领衔!《跑男10》常驻名单公布!口碑能否起死回生?
- 薇娅|封杀女性和薇娅间有所牵扯,但这里面的弯弯绕绕是很错综复杂的
- 鱼幼薇|《雪中悍刀行》:鱼幼薇只是配角却没被删,原因在这里
- 宽松|喜欢驼色大衣的来这里集合了!按照博主的思路选款和搭配,倍带派
- 马甲|只要爱美年龄不是问题,这几位奶奶真是穿衣楷模,时尚不输同龄人
