黄教主深夜发声明澄清股票操纵案 吃瓜群众可以散了!( 三 )
再次对给大家带来的困扰表示由衷的歉意。
黄晓明
2018年8月15日
-----黄教主深夜发声明澄清股票操纵案 吃瓜群众可以散了!-----
事件回顾:
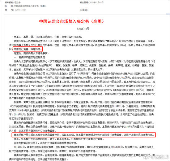
8月10日,证监会例会中披露,对高勇操纵市场案作出处罚,罚没金高达17.94亿元。被操纵的股票是“精华制药”(002349)。
在此次案件中,高勇通过其成立的私募基金管理公司,从事民间代客理财,从其客户处聚集超过20亿元资金,利用伞形信托账户“时节好雨7号”及多个自然人等16个账户(以下简称高勇账户组)实施市场操纵,非法获利高达8.97亿元。
卷入其中的16个账户,分别是好雨7-高勇、好雨7-路某(为华宝信托有限责任公司“时节好雨”7号集合资金信托计划的子账户),黄某、张某燕、张某、吴某江、倪素某、倪松某、姜某、黄某明、徐某、朴某娜、薛某、吴某丰、崔某欣、吴某等。
推荐阅读
- 棒棒堂|前“棒棒堂男孩”王子认爱了?深夜突晒贴脸照发文公布新恋情
- 郝红梅|殷桃发力了,深夜晒健身照,严格自律的中年女演员有多“可怕”?
- 恩情|孙卓深夜有感而发,改简介称忘不了买家养育之情,未来会报答
- 马思纯|马思纯与男友深夜热吻!身材发福素颜认不出,被捧脸亲后同回爱巢
- 马思纯|马思纯和男友深夜热吻,影后如今胖成球?
- 马思纯|秀恩爱!马思纯深夜和男友亲吻被拍,整个人胖到认不出
- 杨幂|杨幂张大大深夜抓娃娃!羽绒服配长筒靴太会穿,自带明星光环超美
- 林生斌|秋瓷炫深夜喝茅台,绷不住情绪潸然泪下,一旁的于晓光却没有出声
- 汪峰|杨幂深夜逛街被偶遇,身穿紧身裤秀细腿,热衷夹娃娃少女心满满
- 孙红雷|孙红雷夫妇深夜街头约会!亲密挽手不松好黏糊,男方回头紧盯美女
