黄晓明凌晨再次发声明,澄清并强调了3点,最后说愿承担舆论责任
小编提示您本文标题是:黄晓明凌晨再次发声明,澄清并强调了3点,最后说愿承担舆论责任。来源是。关键词是
黄晓明凌晨再次发声明,澄清并强调了3点,最后说愿承担舆论责任这2天娱乐圈的演员黄晓明由于卷入了账户股票操纵案,而频繁上热搜,成了很多人口中议论的话题。而之前在媒体报道的时候,黄晓明的账户被委托人高某操纵控股股票,获得不法的谋利,于是很多矛头都对准了黄晓明本人。
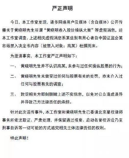
黄晓明工作室曾发了一篇声明,说明自己并不认识高勇,而且自己并没有操纵股票,也没受到过有关股票的任何处罚。这份声明发出后,媒体却又指出黄晓明账户与长生生物还有关系。

-----黄晓明凌晨再次发声明,澄清并强调了3点,最后说愿承担舆论责任-----
媒体爆出了黄晓明账户曾在2014年的时候,成了长生生物的十大流通股东,这让很多网友都很气愤,觉得黄晓明都是明星了,片酬那么高,就不应该去赚这个钱。但是这次黄晓明方并没有像上次这么迅速出来澄清和解释,这也让人觉得他是不是心虚了。毕竟这么大的金额流通,说完全不知情,应该也说不过去。推荐阅读
- 黄晓明|田蕾希:王晶力捧没火,搭档黄晓明没红,如今凭《今生有你》出圈
- 春晚|虎年春晚再次开启新一轮彩排,又一批明星现身,增加年轻艺人比例!
- 张铁林|张国立王刚张铁林再次重聚?将主演新电视剧,却被怒喷:有他弃剧
- |网传牛爱芳不更新真相:正在筹划新剧本,再次归来小春花已流产
- 刘学义|红九小说《我们住在一起》影视化,刘学义、张予曦将再次合作?
- Angelababy|戴回婚戒,同框黄晓明:杨颖的变化,让人看清娱乐圈到底有多现实
- 镜双城|镜双城男女主演技一个比一个“木”?陈钰琪再次被嘲演的像盲人
- 周楠|《半熟恋人》剧情反转,俞悦再次移情童瑶,周楠收获男五青睐
- 黄晓明|网络造谣诋毁何时休,即便是明星们,也难逃被中伤!
- 黄晓明|不仅没离婚,现在还和好了?
