眼癌女童起诉陈岚 陈岚回应:相信法律公正 并不存在造谣( 二 )
小凤雅家人律师:陈岚涉嫌诽谤罪
今年3月,河南省太康县张集镇温良村村民王某和其妻杨某,在网络上贴出三岁女儿小凤雅的病情信息和照片,希望获得好心网友的捐助。小凤雅曾经对着镜头艰难地呼喊出一句“救我”,令人心酸。不过,孩子的家人随后身陷诈捐风波,被指利用孩子的病情募捐,但却为孩子消极治疗,网络平台随后暂停筹款。5月4日,小凤雅去世。

-----眼癌女童起诉陈岚 陈岚回应:相信法律公正 并不存在造谣-----
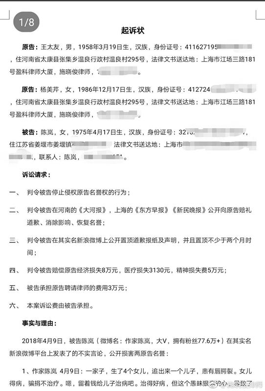
王凤雅母亲杨美芹的起诉状图片来源:施晓俊律师微博
据小凤雅的爷爷以及母亲王太友、杨美芹所请的代理律师施晓俊告诉媒体采访人员,根据此前陈岚在微博上针对王凤雅一家发表的言论截图,陈岚在刑事上涉嫌诽谤罪;在民事上,涉嫌侵犯名誉权。“决定先以侵犯名誉权起诉,如果涉嫌犯罪,再由法院移交给公安。”
根据施晓俊律师微博公布的起诉书,原告要求陈岚停止侵权,并在河南的《大河报》、上海的《东方早报》等公开赔礼道歉、消除影响、恢复名誉;在被告的实名微博上公开置顶道歉声明,并且置顶不少于两个月时间;赔偿原告经济损失8万元、医疗损失3130元,精神损失费5万元等。
推荐阅读
- 蔡徐坤|为何朱之文如今再难登上春晚?起诉他的谷传民表示:他具有争议性
- 哈利·波特|《哈利波特》要被翻拍?还将限制白人出演,制片人做好被起诉准备
- 德云社|因起诉德云社,歌手被网暴!网友:德云社应该多学一下星爷!
- 郭晶晶|郭晶晶出事?三千亿财产被分割,公公遭起诉,豪门阔太地位咋办?
- 香港|“香港蔡徐坤”帮助植物人?港媒:6岁昏迷女童听完他的歌有反应
- 郑智薰|网红称Rain是小气鬼遭起诉!网友大叹:这行为真证实他小气的形象
- 小三|女星黄宝美被曝当小三,正宫要起诉她,经纪公司发声明回应
- 李靓蕾|By2妹妹孙雨正式起诉李靓蕾造谣 此前喊冤是王力宏前任不是小三
- 刘诗诗|德云社盗用音乐被起诉!承诺赔偿要求撤诉,至今未给钱原作怒曝光
- 陈亚男|谷传民决定起诉朱之文,称其在走陈亚男的老路,自己已仁至义尽!
