美警方:撤销对刘强东的指控是假消息|多家区块链自媒体再遭封停【( 三 )
-----美警方:撤销对刘强东的指控是假消息 多家区块链自媒体再遭封停【Do说】-----
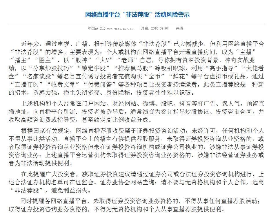
证监会发文称,近年来,利用网络直播平台“非法荐股”的增多。主要表现为:个人或机构在网络直播平台开通直播房间,成为“主播”“播主”“圈主”,以“股神”“大V”“老师”自居,此类直播荐股是一种新的招术,诱惑力强,播主头衔多变、身份隐秘,投资者往往难以识破。在此提醒广大投资者,获取证券投资建议请通过证券公司或合法证券投资咨询机构进行。
-----美警方:撤销对刘强东的指控是假消息 多家区块链自媒体再遭封停【Do说】-----
据外媒报道,沃尔玛联手Bringg推出了一项名为Spark Delivery的众包配送服务。其中Bringg将采用Uber的司机来帮他们配送货物。沃尔玛希望可以通过将繁重的工作外包给自由职业司机和Bringg来帮助他们减少配送成本。目前,Spark Delivery正在路易斯安那州的新奥尔良和田纳西州的纳什维尔进行测试。
推荐阅读
- 李颖|马云背后的百亿美女富豪,比刘强东老婆漂亮,年近40岁仍旧未婚
- 肖鹤云|开端结局番外:警方揭开谜底,肖鹤云李诗情演习,陶映红出现异常
- 肖战|《江苏警方》评价肖战新剧表现,大体上可圈可点,也要看到不足
- 章泽天|刘强东事件3年后,豪掷15亿抱稳央媒,章泽天C位地位稳了
- 李靓蕾|李靓蕾发布声明,声称不会自杀,被警方密切关注
- 手表|江诗丹顿一折甩卖?警方破获销售假冒名表案
- 章泽天|章泽天与刘强东现身餐厅,打扮朴素只顾刷手机,完全没豪门阔太范
- 李靓蕾|王力宏方喊话李靓蕾:有证据请直接告!警方证实接到李靓蕾的电话
- By2|正面开撕!BY2反击李靓蕾:警方21天了都没有等到你的证据
- 顾一野|BY2孙雨正式起诉李靓蕾造谣!喊话李靓蕾提供证据:请配合警方
