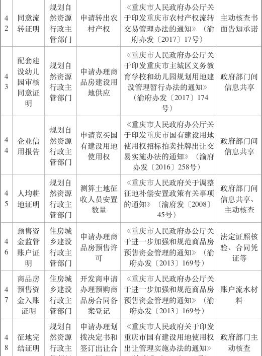
独生子女证明、业主同意证明…… 重庆再取消69项证明事项 看看哪( 六 )
推荐阅读
- 黄氏娱乐站@时光终不负每一位努力的人,李现用半年时间向大家证明
- #业主#悬而未决的复工 佛山绿地未来城业主的“至暗时刻”
- 「晓会聊车」美国卫星勘测证明,第七个拥有核武器的国家!大西洋激起千层波浪
- 「利刃观察眼」根本不是中国对手,美海军陆战队为啥舍弃坦克?多场演习证明
- 『』这款来自纽约的真无线耳机再一次证明了镜面设计就是好看
- 「老高品史」八个猛将出动,只为杀掉蜀汉这位大将,事实证明值,三个一流军师
- NBA官网:想证明自己没过气,保罗:去雷霆没自暴自弃
- 王者天黑君:妖刀三连MVP证明自己,刺痛真的没希望了?,QGhappy终止四连败
- [游戏文摘]haro两夺MVP证明自己不是“自己人”!,RW“正义执行”吊打BLG
- [月牙科技]X2用实力证明T1的影像水平,不玩堆料,实实在在做拍照优化,Find
