独生子女补贴怎么领?去哪领取?( 三 )
其他各个省市多数是在3000到5000元之间 , 一般都是由用人单位支付 。 山东省的独生子女奖励政策可能是最高的 , 是按照独生子女父母退休时上年度在岗职工平均工资的30%发放 。 这是一年的工资的30% , 而不是1月工资 , 2018年青岛市就已经高达19000多元 , 预计2019年会突破2万元 。
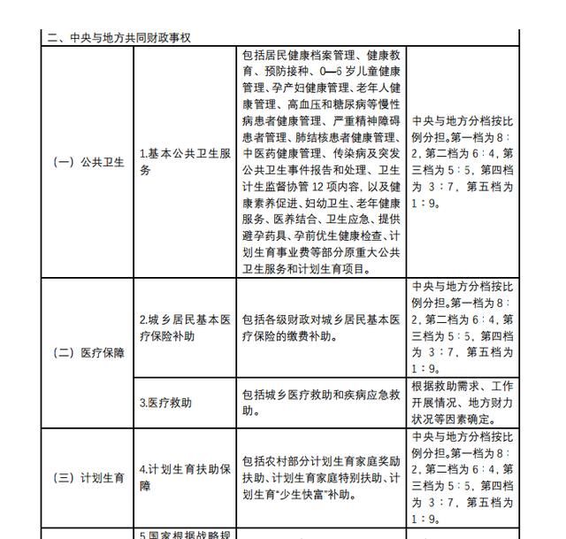
国家对农村地区的独生子女父母照顾政策 , 实施统一的扶持奖励政策 。 在2018年中央与地方共同财政事权划分的时候 , 明确对农村部分计划生育家庭进行奖励扶助 。
目前 , 全国多数地区的农村老人 , 独生子女父母每月可以额外领取80元的养老补贴 , 相当于多了一份城乡居民养老保险金 。
推荐阅读
- 【新华网】共餐还有这些风险?看看专家怎么说
- 「曼果教育」淘宝网店单品流量下降是什么原因?怎么解决
- #搜狐新闻#迅捷视频转换器转换失败怎么办?能解决吗?
- 找果网▲苹果主要供应商在转向OLED的过程中获得了巨额补贴
- 『烨然聊科技』走上人生巅峰后,现生活怎么样了?,支付宝大爷因名字成网红
- 智能家:荣耀30s怎么打开悬浮球
- 微信上的聊天记录怎么删除?公布既方便又彻底的方法
- 『小白选车』GX 和长安逸动 Plus 该怎么选?,消费升级下的 10 万自主紧凑家轿,艾瑞泽
- 快科技@苹果提供维修补贴福利但中国区除外
- 小户型大屏电视怎么选?认准激光电视就对了!
