终于定了!郑济高铁山东段,今年开建!( 三 )
表二:铁路总公司2019年储备开工项目
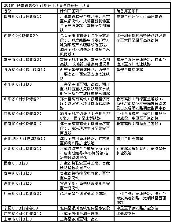
表三:2019年各省市铁路开工及储备项目表
推荐阅读
- 「晓卫双」泰国转身就卖给了美国?官方终于出面回应,中国捐的口罩刚落地
- 2020@2020 iPhone SE终于来了?A13处理器+三种配色
- [音乐俱乐部]蔡徐坤一语中的,直言表现不专业,赵小棠“直女”人设终于被怼
- 麒麟820:麒麟820完虐骁龙756G,华为芯片终于出了一口气
- 「雷科技」快充规格揭晓?魅族17终于摘掉万年24W快充:全系搭载30W
- 「游戏大妹子」拳头宣布打野装备调整,4件武器加强,打野终于被重视了
- 『玩车教授』买这些车还能省一大笔钱!,定了!政府补贴和免税政策延长2年
- 『猫哥军备1』海外力量全部限制行动,美军终于自令恶果,美军疫情全面爆发
- [橙子新娱乐]赵丽颖终于成了自己的女王,农村出身到一线女星
- 「世界就这样」33岁李易峰新剧终于定档!女主颜值演技好钟意,阵容全员是老熟人,原创
