假期最后一天别慌!五一就快来了,将放8天假!( 三 )
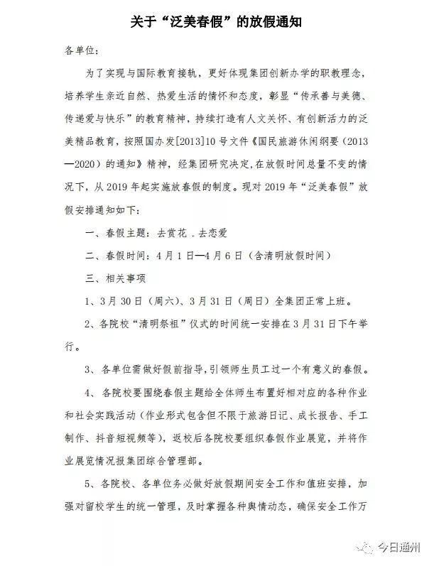
3月28日上午 , 四川西南航空职业学院在其官网发布了《关于“泛美春假”的放假通知》 , 通知称 , 为了实现与国际教育接轨 , 更好体现集团创新办学的职教理念 , 培养学生亲近自然、热爱生活的情怀和态度 , 彰显“传承善与美德、传递爱与快乐”的教育精神 , 持续打造有人文关怀、有创新活力的泛美精品教育 , 按照国办发[2013]10 号文件《国民旅游休闲纲要(2013 —2020)的通知》精神 , 经集团(学校)研究决定 , 在放假时间总量不变的情况下 , 从 2019 年起实施放春假的制度 。
此次春假主题为“去赏花、去恋爱” , 时间为4 月 1 日至6 日(含清明放假时间) , 3 月 30 日(周六)、3 月 31 日(周日)全校正常上班 。
推荐阅读
- 「中兴通讯」中兴通讯一天31起大宗交易折价甩货15.6亿 大股东又要减持?
- [可爱的流氓兔]却专演女一号,最后这位还毁了一部经典!,这几位女星长得不漂亮
- 晨株洲▲高速免费!株洲高速警察发布清明假期出行指南
- [冷兵器研究所]国军老将郝伯村去世,享年101岁,金门炮战最后的幸存者与见证者
- 冷兵器研究所■国军老将郝伯村去世,享年101岁,金门炮战最后的幸存者与见证者
- 『笑看韩综艺』节目结束刘在石传达最后感言,“谢谢大家一直以来对我的爱护”
- 一天1750万单!源头产地全面复苏 1688商人节交易买家数提升500%
- 【阿虎汽车】涿州交警发布2020年清明假期“两公布一提示”
- 小月下独酌■周芷若嫁给陈友谅,到最后谁嫁给了张无忌?,赵敏嫁给朱元璋次子
- 【游戏文摘】新版猴子击败ES,VG扣马直言就训练了一天,Cube“秘密武器”登场
