人口正式破1000万,说好的逃离杭州呢?(12)
所以 , 相对杭州东西南北的各张大饼 , 目前杭州的落户政策仍然远远无法满足对人才的“需求” 。
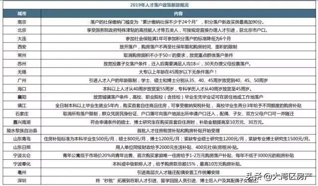
虽然杭州过去三年的“抢人大战”成果显赫 , 引进人才比例居各城市前列 , 但相对于其他城市“送”户口 , 给补贴的“赔本赚吆喝”式的落户诱惑 , 杭州现行政策的吸引力已经愈发减弱 。
前亚运时代 , 杭州正处于信息经济转型升级的再创业阶段 , 钱新二期、钱江世纪城、亚运村、未来科技城、艮北新城、萧山科技城等各个卫星城 , 钱塘新区、临空经济区等多个产业新区的建设正如火如荼 。
推荐阅读
- IT之家@Redmi手环正式发布!95元、一体式充电
- IT之家▲10的LineageOS 17.1正式发布!,基于Android
- 『浏览器』奇安信可信浏览器正式发布 打造信创生态安全纽带
- [笔记本电脑]乙辰科技正式发布首款WiFi6新品:北斗II号分布式无线路由器
- [陈晨晨]快充是亮点,前辈旗舰沦为百元机,魅族17正式入网
- 「我的第一部5G手机」靴子终落地:工信部解绑700MHz 广电正式登上5G舞台
- 奇安信可信浏览器正式发布 适配百余款信创应用
- 「广西日报」三年后变成怎样?,时光的列车!正式启动“新战略”的恒大
- 极速聊科技@重新定义动力电池安全新标杆!,比亚迪“刀片电池”正式发布
- 汽车 2020款途观L PHEV正式开启预售 配置全面升级
