曾经比哈弗还牛!如今拖欠工资、工厂停产,真要倒闭了?( 二 )
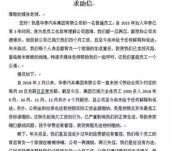
而这一“引火索”还要从今年年初 , 华泰汽车内部员工发出的一封《求助信》说起 , 信中内容称华泰汽车已经连续数月没有按时发放工资 , 拖欠基层员工薪资数百万 , 另外 , 公积金和社保也没有按照实际工资金额缴纳 , 而是按照北京市最低工资标准缴的 。 此事将华泰汽车直接推到了风口浪尖 。
作为一个企业 , 连员工的工资都发不出了 , 这混的也是够惨的了 , 真是好好的一副牌全被华泰打烂了 。 其实近几年国内SUV市场是风生水起 , 而华泰汽车作为中国SUV的“大哥” , 完全没有抓住机会发展壮大 , 直至今日勉强拿得出手只有圣达菲 , 而且可惜的是也不被消费者所认可!
推荐阅读
- 『趣味搞笑喔』比林志玲还美十倍, 如今54岁仍演不了大妈,她是“台湾第一美人”,
- TVB剧评▲为丈夫三年连生三胎,如今享受师奶生活!,放弃做TVB上位花旦
- 『杨洋带你看车』买车尽量别碰的5大汽车品牌
- #楠竹一#也不卖中国一颗螺丝,如今有事相求惨遭拒绝,宁愿将航母拆成废铁
- 青雉说一说■如今怎样了?你可能不信,当年被游客挖走2万多颗钻石的美国公园
- 「巍红峨科技」网易到底怎么了,曾经游戏业的老大
- #巴说娱乐#网友:人红就膨胀!,还记得草帽姐吗?如今村妇变贵妇
- 直播吧:保罗谈曾经的“空接之城”:失去后方知可贵
- 『珍宝』山里油茶树爱长“茶包”,本由病菌感染产生,如今却成为难得珍宝
- 『菜包说说』每年损失500亿,如今成旅游景点,一场大火持续燃烧49年
