基层公务员想调动该怎么办?( 二 )
来源:《公务员职务职级并行规定》
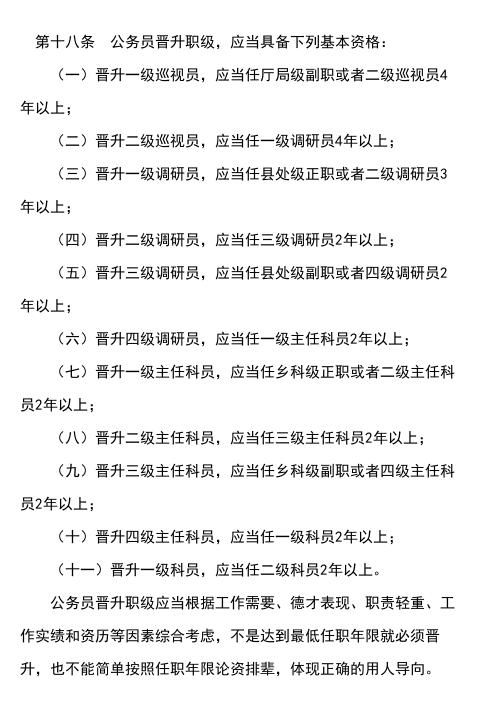
从上图可以看出 , 二级科员 , 相当于原来的办事员 , 2年以后 , 可以晋升为一级科员 , 也就是原来的科员 。 一级科员满2年 , 即可晋升为四级主任科员 , 相当于原来的副主任科员 。 很明显 , 基层公务员职级晋升速度加快 , 时间更加的短 。
随着职务职级并行的开展 , 基层公务员晋升的天花板将被打破 , 更多的人将会获得提拔 。 彻底改变原来那种“用副科的梦想牵住向往的神经”的状况 。
推荐阅读
- 迅雷高管职务调动,选举新一任董事会成员
- 『织合作社』「新春走基层」借“巧”劲儿拔“穷”根 用柳条“编织”好日子
- 『基层连队』向“兼职头衔”说再见
- 「调查」香港43名公务员涉嫌参与非法公众活动被捕,正接受调查或被起诉
- [面试]国培教育—2020江西公务员面试热点:生态菜“种”出致富路
- #捻浮湮岁年#秦末起义:帝国基层的崛起
- 港台来信▲其中42人已停职,香港43名公务员涉嫌非法公众活动被捕
- 『公务员考试』公务员难考?铁饭碗更难保!这些干部将被辞退
- [加大]湖北加大公务员招录力度助力高校毕业生就业
- 历史的长河故事:公务员考试行测备考:常识判断历史考点复习
