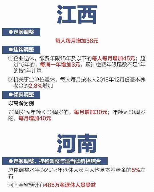
2019各省养老金上涨,一图看懂,赶紧收藏( 七 )
推荐阅读
- 【资本邦】拟派红利199.5万元,易而达2019盈利同比增47.86%
- 「国际鲜闻」毛利率35.1%,亿达中国2019年总收入60.77亿
- 『拓土开疆战四方』三大航2019年报:净利润几十亿为何过得难?
- 『悠家娱乐』实施新战略瞄准降负债,恒大发布2019年度业绩
- 盘和林经济观察@从2019年财报看光大银行零售业务转型,原创
- 「星星绕绕」2019年度十大烂综艺,《极限挑战》入围,偶像选秀节目集体扑街,原创
- #排气管#财报之一丨长城、吉利、北汽2019年日子如何?
- 手机中国联盟■紫光国微2019年营收利润双创新高!2020年将围绕“新基建”发力
- [体坛焦点]2019太极网传播盛典年度表彰人物十大“太极拳杰出青年”之毛振修
- 『华云数据』华云数据入选2019年智慧江苏重点工程名单
