大暴雨北上,利奇马逼近浙江,路径第4次西调,“护国气流”呢?( 七 )
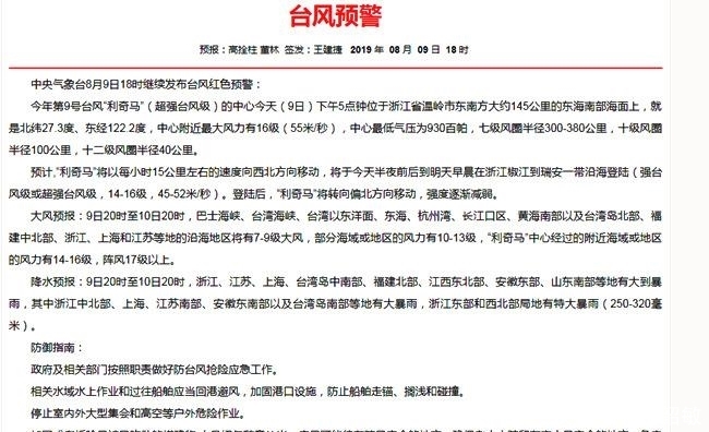
不过本次来说 , 尽管已经立秋 , 算是进入了秋天 , 甚至9号台风具有的“登陆强度强、风雨强度大、持续时间长、影响范围广”等四大特点 , 也是秋台风所具备的 , 但是冷空气确实没来 , 或者说弱得没法 , 仅有的冷涡系统还在北方 , 这下 , 似乎“护国气流”真的失效了 , 9号台风将正面登陆我国 。 不过“护国气流”失效 , “护国”行动却已开始 。 自9号台风生成后 , 我国就加大关注力度 。
推荐阅读
- [讲武堂]叙利亚终于盼到了大救星,关键时刻还是相信祖国!库尔德挥师北上
- 『落榜』中国十大幸福城市,武汉第一,北上广无一入选,成都意外落榜
- 『早知道』安家何以为家?北上广不相信眼泪,《安家》电视剧背后的寓意
- [跻身]中国第二个拥有“六环”城市,直追北上广深,有望跻身一线城市
- #新宝配资#北上资金到A股收盘净流入近60亿元
- 唐军■黄巢千里北上逃过唐军的围追堵截,是因为起义军战斗力超强吗?
- 「金融投资报」北上资金逆势加仓93股,科技股反弹领涨
- 具备■中国这4座城市,不服“北上广深”统治,都具备成为一线城市潜力
- 财经新格局:广州重庆天津第二梯队,中国城市金融力排行:北上深第一梯队
- 『要景点』中国最富裕的10座城市,北上广深统统无缘
