手机号13、15、18开头的注意了,11月底前全面实施!( 三 )
运营商在通信市场的良性竞争也会不断扩大 。
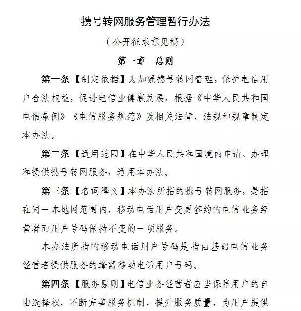
7月31日 , 工业和信息化部公开征求对《携号转网服务管理暂行办法》的意见 , 明确了“携号转网”的服务办理条件、业务流程、服务规范等内容 。 这标志着携号转网工作进入了落地阶段 , 用户距离可以真正办理携号转网业务指日可待 。
自2010年11月份工信部启动第一批携号转网试点以来 , 客观存在多种问题 。 针对这些问题 , 《征求意见稿》明确了各方责任 。
推荐阅读
- 「浙江人」浙江人注意!你们爱吃的这种海鲜,开始禁捕!
- [飞絮]北京今夜阵风6级 杨柳絮进入飞絮期注意防护
- 小融读财▲这两个还款误区,要注意,“以贷养贷”想还款上岸的负债人
- 美食炖出来▲含有大量的细菌,下厨的时候千万要注意,它是最“脏”的食物
- [梨浅的视界]二次元神曲恋爱循环开头为什么有“赛诺”?编曲回应是临时加的
- 『家有汽车』平时居然没注意到!,新车上路体验差?这3个位置还需改善
- 『看上一辆小汽车』不清楚的车主要被扣分,车主注意:2020年“左转弯”会被扣6分
- 『合适』家养植株常养它,每家都有几株,可绿化环境,但要注意种植时间呦
- 『家有汽车』山阳育才路西段施工管制,注意!4月4日起
- 梦回说百科@注意了!4月3日杰森京东直播间抽取第一批千城千家免费使用者!
