就业者■1973年出生的女职工有10年工龄,转为灵活就业者,能50
小编提示您本文标题是: 就业者■1973年出生的女职工有10年工龄 , 转为灵活就业者 , 能50岁退休吗? 。 工龄|退休|就业者|出生|退休年龄|灵活就业人员|女职工 。
回答这个问题 , 实际上真的好难 , 原因是全国没有统一的标准 。
女性灵活就业人员退休年龄
灵活就业人员女性的退休年龄是多少岁?实际上 , 我们国家最初的制度设计中 , 并没有女性灵活就业人员 。
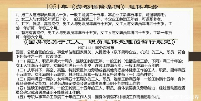
现在关于退休年龄确定的文件 , 依然是1978年《关于工人退休、退职的暂行办法》和《关于安置老弱病残干部的暂行办法》 , 女工人是50岁退休、女干部55岁退休 。 如果从事特殊工种满足相应的年限 , 女性可以45岁退休;失去劳动能力的女性也可以45岁退休 。
这一些退休年龄实际上可以追溯至1951年的《劳动保险条例》 , 可以说我们国家退休年龄近70年没有变了 。
另外 , 在1957年国务院《关于工人、职员退休处理的暂行规定》中 , 国家规定了女性职员的退休年龄是55岁 。 1978年文件并没有提到女性职员 。
▲▲ 就业者■1973年出生的女职工有10年工龄 , 转为灵活就业者 , 能50岁退休吗?▲▲
改革开放以来 , 我国经济社会情况发展变化很大 , 社会劳动主体发生了很大的变化 。 为了适应社会主体相应的转变 , 1986年我国开始建设养老保险制度 , 率先在国营企业中实施 。 1991年对全部企业职工实施养老保险制度改革 , 1995年深化养老保险制度改革实行统筹养老 。
2001年 , 为了完善社会各类群体的参保政策 , 原劳动部出台了《关于完善城镇职工基本养老保险政策有关问题的通知》 , 对灵活就业人员参保政策做出了确认 , 同时明确城镇个体工商户等自谋职业人员以及采取各种灵活方式就业的人员 , 退休年龄是女满55周岁 。 参加养老保险的农民合同工 , 退休年龄也是女满55周岁 。
▲▲ 就业者■1973年出生的女职工有10年工龄 , 转为灵活就业者 , 能50岁退休吗?▲▲
这一政策说实话在全国执行起来有困难 , 毕竟很多地区最初以为女性的退休年龄都是50周岁 。 四川、青海、湖北、青岛等一些地区女性灵活就业人员的退休年龄至今仍然执行的是50周岁 。
实际上 , 四川省早在1998年就由省政府出台城镇私营企业、个体工商户参加基本养老保险的有关政策 , 规定的女性个体参保人员退休年龄是50周岁 。
推荐阅读
- 优衣库 优衣库LifeWear服适人生的功能与品质创新 打造健康活力新生活
- 『前方高能』这种缘分如果不把握,可能会后悔终生的,幽默笑话:我心想
- 「北京海淀法院」怎样理解疫情产生的不可抗力?
- 钱江晚报小时新闻@后续发生的故事真的暖,九旬老人雨夜迷路遇暖男
- 「权子搞笑进行时」梦想真那么重要吗,开心一笑:男人的事业跟相伴一生的女人比起来
- 快讯神记@棠雪成为全校女生的情敌,心情低落,冰糖炖雪梨:黎语冰用胜利之吻官宣恋情
- 『欧洲时报』重庆意大利籍教师:希望家乡能重现正在这里发生的事情
- [太平洋电脑网]专为办公而生的显示器,惠普E243d显示器视频评测
- 太平洋电脑网▲专为办公而生的显示器,惠普E243d显示器视频评测
- 『解放网』首个赴英国接返留学生的航班上午起飞!上海机场边检站提供通关便利
