名单|名单发布!国家礼包砸向26城,为何没有武汉、杭州
小编提示您本文标题是: 名单|名单发布!国家礼包砸向26城 , 为何没有武汉、杭州 。 名单|武汉|枢纽|礼包|发布 。
▲▲ 名单|名单发布!国家礼包砸向26城 , 为何没有武汉、杭州▲▲
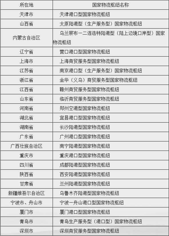
区域经济领域又有重大利好砸来——日前 , 两部门联合印发《关于做好2019年国家物流枢纽建设工作的通知》 , 共有23个物流枢纽入选2019年国家物流枢纽建设名单 , 涉及到26个城市 , 具体名单分别是:
东部地区10个:天津、上海、南京、金华、临沂、广州、宁波—舟山、厦门、青岛、深圳;中部地区5个:太原、赣州、郑州、宜昌、长沙;西部地区7个:乌兰察布—二连浩特、南宁、重庆、成都、西安、兰州、乌鲁木齐;东北地区1个:营口 。
这23个物流枢纽 , 将支撑京津冀协同发展、长江经济带发展、长三角区域一体化发展等诸多重大战略 , 相应的 , 也会享受相关的政策好处 。
这次26城大名单的公布 , 让不少人感到意外 。 因为几天前媒体曾报道 , 第一批物流枢纽名单为15个左右 , 而按照2018年年底印发的《国家物流枢纽布局和建设规划》 , 国家将规划建设212个物流枢纽 , 涉及城市127个 。 也就是说 , 127个城市争夺15个首批名单 。
▲▲ 名单|名单发布!国家礼包砸向26城 , 为何没有武汉、杭州▲▲
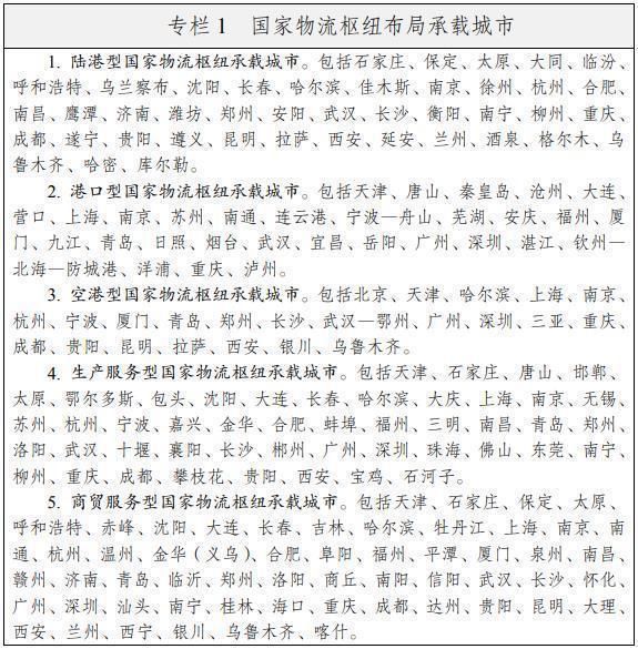
国家物流枢纽具体分为陆港型、空港型、港口型、生产服务型、商贸服务型、陆上边境口岸型等6种类型 。
西部菌在之前的分析中提到过 , 南京、武汉、重庆3个城市 , 集陆港型、港口型 , 空港型、生产服务型、商贸服务型五大枢纽为一体;而上海、天津、广州、深圳、杭州、青岛、西安、郑州、贵阳、成都、长沙、哈尔滨12个城市 , 集四大枢纽一身 。 理论上它们最可能是首批获批的城市 。
再者成为顶级的物流枢纽 , 首先要有基本的经济实力 。 上面15个城市之所以呼声最高 , 除了本身处在城市群的中心位置 , 铁路、公路、水路、航空等交通通达度很高外 , 另一个值得留意的细节是 , 它们大部分都是GDP二十强城市 。
不过实际结果出人意料 。 一方面 , 原先设想的15个城市 , 扩容到26个城市;另一方面上述15个最有希望进入首批名单的城市 , 有几个却没能入围 。 最典型的是中部的武汉和东部的杭州 。 武汉向来有九省通衢的优势 , 铁路和水运都相当便利 , 却没能入选首批名单 , 实在让人意外 。
▲▲ 名单|名单发布!国家礼包砸向26城 , 为何没有武汉、杭州▲▲
不过武汉缺席的同时 , 与武汉同省的宜昌却入选了 。 按照杠杆财富的分析 , 这或许是因为武汉港口条件及各项枢纽类型建设基础已经较好 , 而同省的宜昌还有待提高 , 扶持建设的迫切程度更高 , 所以最终选择了宜昌而非武汉 。
推荐阅读
- IT之家@Redmi手环正式发布!95元、一体式充电
- #科技小李#小屏爱好者嗨起来,4.7寸新iPhone确认四月发布,价格是大亮点!,原创
- IT之家▲10的LineageOS 17.1正式发布!,基于Android
- 『浏览器』奇安信可信浏览器正式发布 打造信创生态安全纽带
- 穿戴设备@四色百搭!Redmi首款可穿戴设备3日下午发布
- 【图说武器装备】未想到发现大秘密,西方国家后悔都来不及,中方花3000万买船
- 「百度」百度发布直播搜索大数据:疫情下电商及知识类直播增速明显
- [笔记本电脑]乙辰科技正式发布首款WiFi6新品:北斗II号分布式无线路由器
- [小米电视4A]小米电视4A 60英寸发布:4K+杜比 1999元
- 米家互联网洗烘一体机1C:米家互联网洗烘一体机1C发布:除菌率高达99.9% 支持小爱
