南宁|南宁没驾照的友仔友女,恭喜!公安部重大宣布,9月1日起全( 三 )
申请材料四个减免
目前
办理交管业务需要提交身份证明及复印件
填写纸质申请表格 , 提交相关证明凭证
办理车辆业务还需要群众花钱
自行拓印车辆识别代号 , 材料多、环节多
新措施提出:
办理交管业务时
申请人身份证明免予复印
申请表格免手填写
车辆识别代号免费拓印
车辆购置税、交强险、体检证明等
相关部门证明凭证实现联网后逐步免予提交
▼
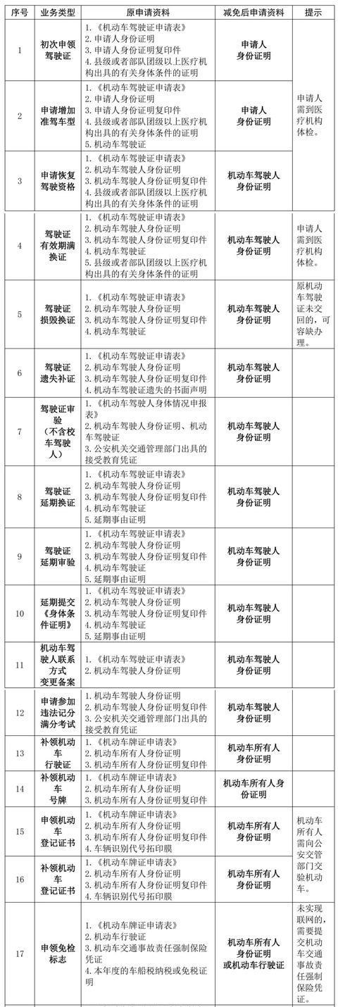
18类业务一证即办
补换领、审验驾驶证等18类车驾管业务
申请人凭本人居民身份证明一证即办
“一证即办”:
即对补换领、审验驾驶证等18类车驾管业务
申请人凭本人居民身份证明一证即办
原需审核或收回的驾驶证、行驶证
通过内部信息核查 , 不再要求群众提交
“一证即办”的具体业务事项如下:
▲▲ 南宁|南宁没驾照的友仔友女 , 恭喜!公安部重大宣布 , 9月1日起全面执行!▲▲
▼
实行车辆全国“通检” , 优化车检程序
2018年9月1日起
全面推行小型汽车、货车和中型客车跨省异地检验
申请人可以直接在机动车登记地以外省份直接检验
申领检验合格标志
推荐阅读
- 南宁:继“一线城市”之后,广西第一城扬眉吐气到了首府南宁落榜
- 「易车网」还能开车吗?,驾照扣满十二分
- 汽车超级粉丝@除了火车都能开,没10年时间考不下来,这才是最牛驾照
- COPSPOWERTB■那到多少岁才不能开车?,过了70岁就不能考驾照
- 『双眼皮男生』开车上班,回来时发现她额头上有块青紫,笑话:老婆刚拿了驾照
- 「汽车洋葱圈」建议收藏,驾照教练不会教的开车技巧!学会了你也可以成为车神
- 海案线▲为何最后却成了烦心事?,南宁市民喜提新能源汽车
- 「南宁晚报」恒大“新战略”三部曲释放重磅信号
- 「新闻晨报」官方:公安局的小区,有特殊要求,男子持湖北绿码回南宁被要求自费隔离
- 「一天」迎来春天的燕茶村
