基层■基层公务员想调动该怎么办?
小编提示您本文标题是: 基层■基层公务员想调动该怎么办? 。 基层|调动|科员|主任科员|调研员|公务员 。
公务员近年来一直受到众多考生的关注 , 报考公务员的人越来越多 , 但对于基层公务员大家多少都会带有偏见 , 觉得工作太稳定 , 晋升慢或者没有晋升机会 。
小编注意到
▲▲ 基层■基层公务员想调动该怎么办?▲▲
但是国家对公务员的管理越来越规范 , 用人制度也越来越透明 。 2019年6月1日 , 新修订的《公务员法》正式开始执行 , 这对基层公务员来说 , 是最大的福利
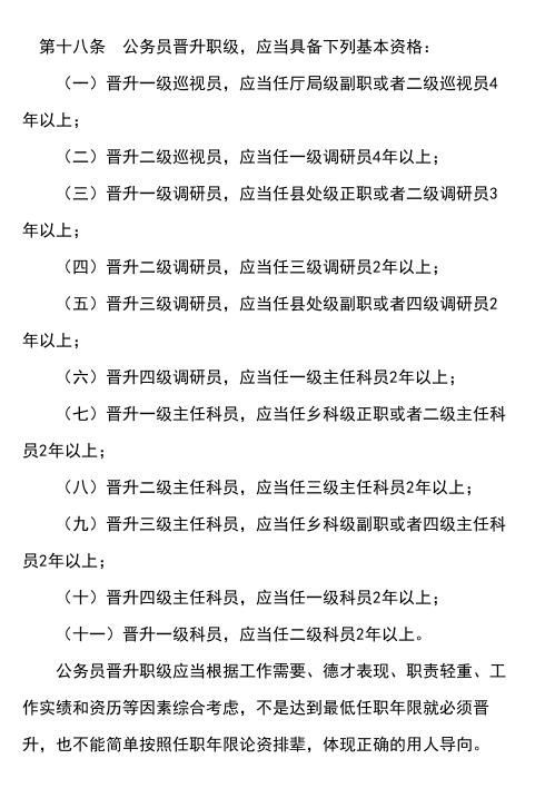
根据出台的《公务员职务职级并行规定》 , 县、乡两级机关设置二级调研员以下职级 , 包括二级调研员、三级调研员、四级调研员、一级主任科员、二级主任科员、三级主任科员、四级主任科员、一级科员、二级科员 , 共9个档次 。
▲▲ 基层■基层公务员想调动该怎么办?▲▲
来源:《公务员职务职级并行规定》
从上图可以看出 , 二级科员 , 相当于原来的办事员 , 2年以后 , 可以晋升为一级科员 , 也就是原来的科员 。 一级科员满2年 , 即可晋升为四级主任科员 , 相当于原来的副主任科员 。 很明显 , 基层公务员职级晋升速度加快 , 时间更加的短 。
▲▲ 基层■基层公务员想调动该怎么办?▲▲
随着职务职级并行的开展 , 基层公务员晋升的天花板将被打破 , 更多的人将会获得提拔 。 彻底改变原来那种“用副科的梦想牵住向往的神经”的状况 。
另外基层公务员想要晋升 , 还可以通过遴选考试、公开选拔、公开选调等方式 , 这些都是比较公平公正的方法 , 凭自身能力向上爬 。 其实不管在什么职位 , 想要晋升 , 走的远 , 都是需要提升我们自身实力的 , 那么如何加强自身呢?
第一、对公务员这个职业有正确的理解 。 有正确的世界观、价值观、权力观、政绩观 , 有较强的组织观念和纪律观念等 。 做好接受基层艰苦环境磨炼的心理准备 , 不挑三拣四、不拈轻怕重 , 不贪图享受 , 从基层干起 , 从小事干起 , 用实实在在的努力和成绩拓展自己的人生之路 。
第二、努力提高自身 , 积极努力获得调动和晋升的机会 。 打铁还需自身硬 , 我们应该提高技能 , 把个人的知识、价值观与组织的需求相结合 , 只有将个人目标和组织目标结合起来 , 才能得到更好的发展 。
推荐阅读
- 迅雷高管职务调动,选举新一任董事会成员
- 『织合作社』「新春走基层」借“巧”劲儿拔“穷”根 用柳条“编织”好日子
- 『基层连队』向“兼职头衔”说再见
- 「调查」香港43名公务员涉嫌参与非法公众活动被捕,正接受调查或被起诉
- [面试]国培教育—2020江西公务员面试热点:生态菜“种”出致富路
- #捻浮湮岁年#秦末起义:帝国基层的崛起
- 港台来信▲其中42人已停职,香港43名公务员涉嫌非法公众活动被捕
- 『公务员考试』公务员难考?铁饭碗更难保!这些干部将被辞退
- [加大]湖北加大公务员招录力度助力高校毕业生就业
- 历史的长河故事:公务员考试行测备考:常识判断历史考点复习
