高铁:定了!梅龙高铁将连接赣深高铁!东莞→梅州不到2小时!
小编提示您本文标题是: 高铁:定了!梅龙高铁将连接赣深高铁!东莞→梅州不到2小时! 。 梅龙|梅州|东莞|不到|连接|高铁 。
??10月11日 , 梅汕铁路正式开通运营 。
??现在 , 好消息又来了!
??这意味着未来从梅州坐高铁 , 有望1小时到惠州 , 1.5小时到广州 , 2小时内到深圳 。
??那么也就是说:东莞→梅州也将提速了 , 此前不到3小时 , 以后将不到2小时!
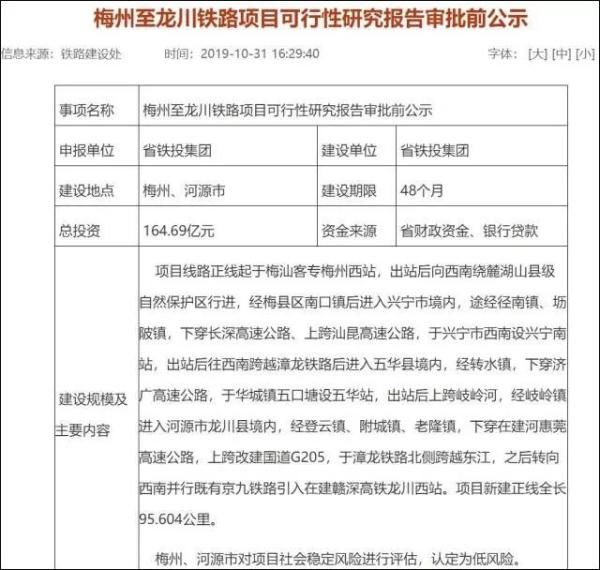
??10月31日下午 , 广东省发改委网站发布《梅州至龙川铁路项目可行性研究报告审批前公示》 。 根据该公示 , 梅州至龙川铁路起于梅汕客专梅州西站 , 引入赣深高铁龙川西站 。
▲▲ 高铁:定了!梅龙高铁将连接赣深高铁!东莞→梅州不到2小时!▲▲
??△广东省发改委官网截图
??梅龙铁路连接梅汕客专和赣深高铁
??根据省发改委的公示 , 新建梅州至龙川铁路项目位于广东省东部 , 线路自梅汕客专梅州西站引出 , 沿途经过梅州市梅县区、兴宁市、五华县和河源市龙川县 , 终至赣深高铁龙川西站 , 大致呈东西走向 。
▲▲ 高铁:定了!梅龙高铁将连接赣深高铁!东莞→梅州不到2小时!▲▲
??△图片来自广东省铁路建设投资集团有限公司官网
??新建正线全长约96km , 桥隧比约80% , 为客运专线 , 设计速度350km/h , 运行动车组列车 。 总投资164.69亿元 , 建设期限为48个月 。
▲▲ 高铁:定了!梅龙高铁将连接赣深高铁!东莞→梅州不到2小时!▲▲
??△省发改委网站截图
▲▲ 高铁:定了!梅龙高铁将连接赣深高铁!东莞→梅州不到2小时!▲▲
??△广东省铁投集团《新建梅州至龙川铁路项目环境影响报告书(征求意见稿)》部分截图
推荐阅读
- 齐河■山东一座不起眼的小县城,高铁、机场应有尽有,或将撤县立市!
- 『玩车教授』买这些车还能省一大笔钱!,定了!政府补贴和免税政策延长2年
- 吖有科技■120Hz顶级屏幕,确定了!一加8系列四月发布
- 桃子爱车■现代这款换脸SUV依然性价比,售价确定了
- 人民日报:无声的关爱 满满的感动(人民论坛)
- 『造福』浙江又将开通一条超级高铁,途经六个县市区,造福一千多万人民!
- 电脑报:电视开机广告不得超过30秒,定了
- 【电脑报】电视开机广告不得超过30秒,定了
- 「智能电视」定了,电视开机广告不得超过30秒
- [最新热文]粉丝不淡定了!,谁说吴倩戏路窄?看到新剧“女法官”造型
