【桂林】桂林航空事件的处理通报出来了 从上到下都是顶格处理
小编提示您本文标题是: 【桂林】桂林航空事件的处理通报出来了 从上到下都是顶格处理 。 桂林|航空|通报|事件|顶格|驾驶舱 。
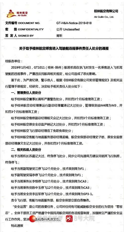
了解到桂林生活网讯(孙盛峰)11月4日 , 桂林航空接到“一名乘客进入飞机驾驶舱”的举报之后 , 快速成立调查小组并启动内部调查程序 。 当天下午 , 就发表了对“关于乘客进入飞机驾驶舱的事件说明” , 虽然文中有提到“当事机长处以终身停飞的处罚” , “涉事的其他机组成员处以无限期停飞并接受进一步调查”的字眼 , 但是仍有网友质疑:“这些都没名没姓 , 只是一个说法 , 谁知道处理的谁?说是说停飞 , 明天换个名字又继续飞 。 ”
▲▲ 【桂林】桂林航空事件的处理通报出来了 从上到下都是顶格处理▲▲
11月5日 , 桂林航空出台“关于给予桂林航空乘客进入驾驶舱违规事件责任人处分的通报” , 分别给予相关责任人处分 , 从名字、职务以及技术级别都很详细 。 一位知情人士透露 , 从处罚决定上看 , 基本上都是顶格处罚 。 可见桂林航空对此次事件的重视 。
推荐阅读
- 『军武次位面』战斗才刚刚打响!,“中美撞机事件”19周年!但是
- 「军武骞尧」你可能坐上油电混合飞机,2030年
- 【中金网】市场大事件预警!做好准备:十年来首份负数非农即将来袭
- 「瑞幸咖啡」瑞幸造假事件中“看门人”是否尽责?遭浑水做空后中金和海通国际曾发研报声援
- 证监会:高度关注瑞幸咖啡财务造假事件
- 「和心思想」高负债的房地产会不会发生“瑞幸事件”?
- 证监会:高度关注瑞幸咖啡财务造假事件 对该公司财务造假行为表示强烈的谴责
- 「看航空」空客公司西班牙工厂转向生产医用防护面罩
- 『电竞大事件esports』似乎没太多差异,LOL婕拉魔女皮肤普通版VS至臻版对比:除了颜色
- 「中国民航网」国际航协:2月份全球航空货运因疫情致暴跌
