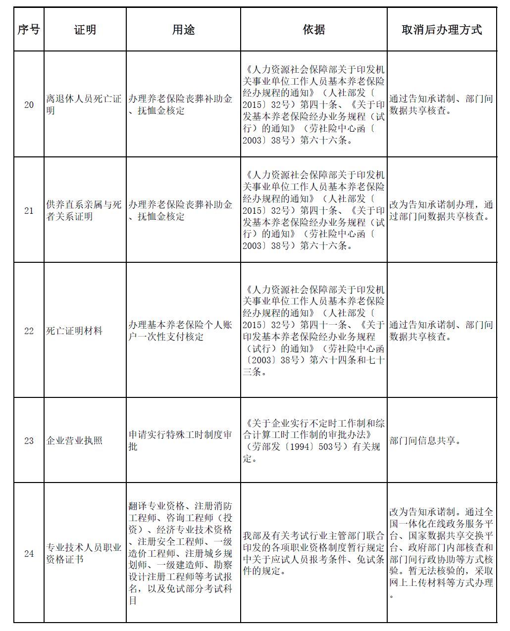
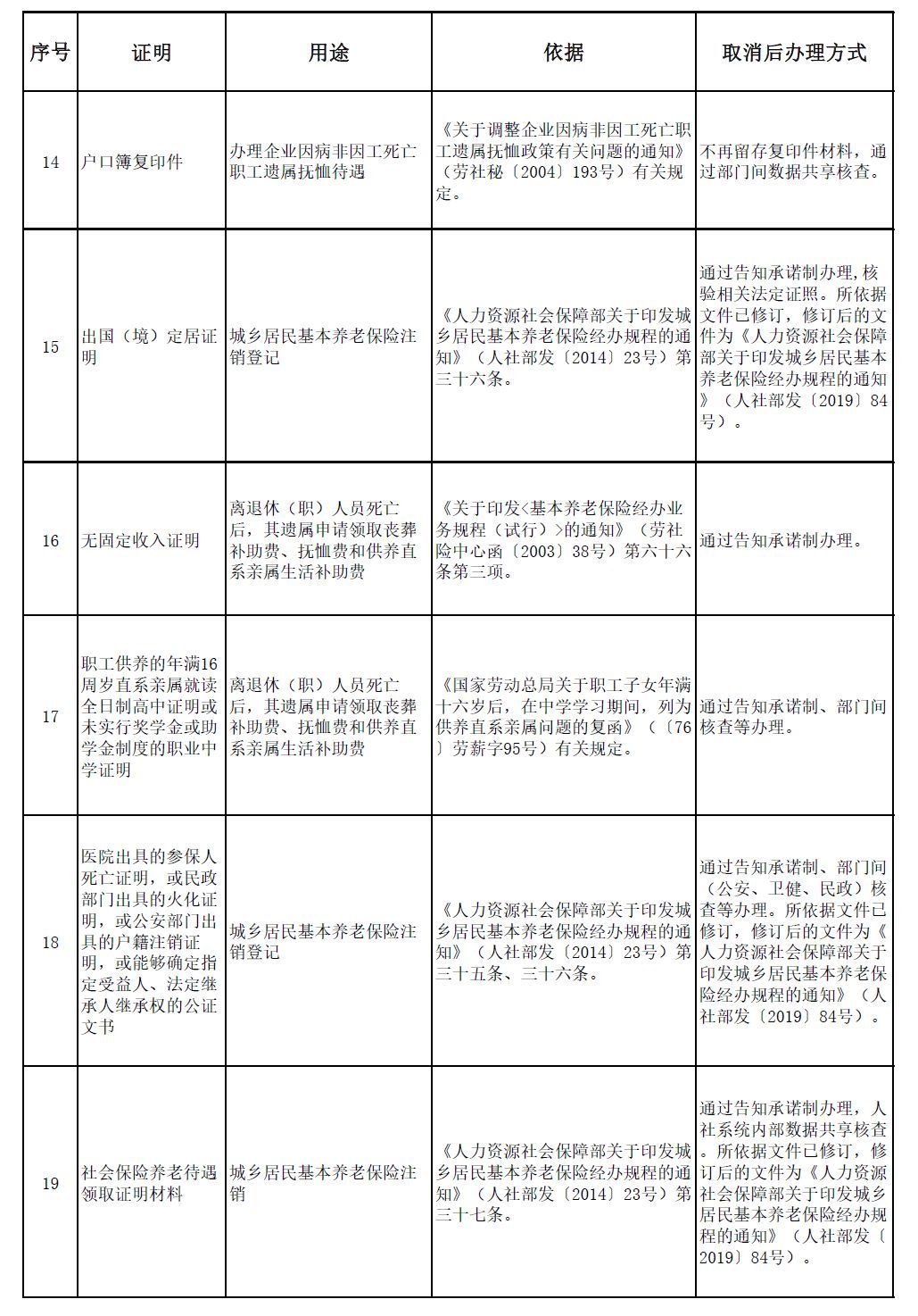
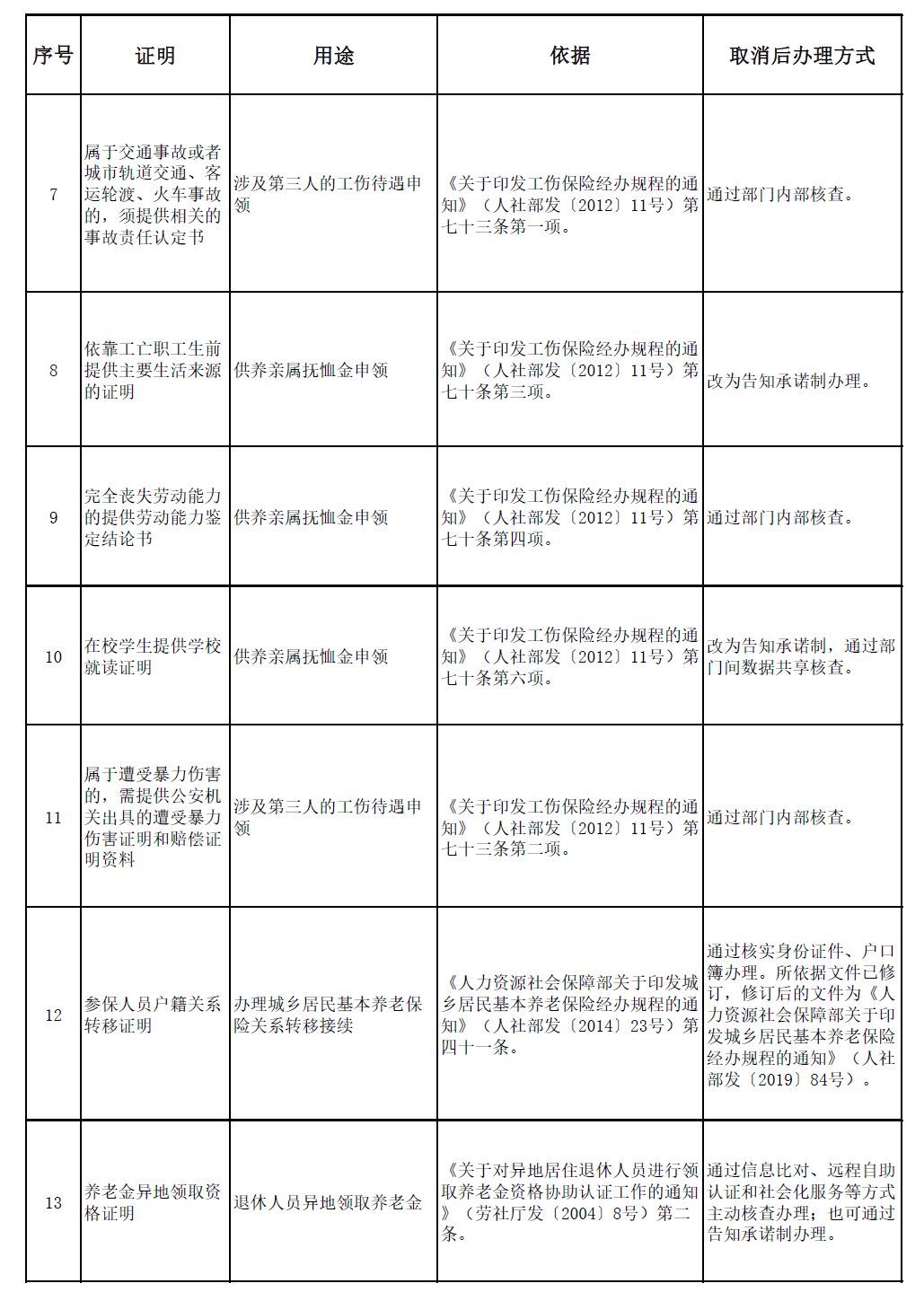
[取消]营业执照、学历证明等等,这42项证明材料取消了!( 二 )
▲▲ [取消]营业执照、学历证明等等 , 这42项证明材料取消了!▲▲
▲▲ [取消]营业执照、学历证明等等 , 这42项证明材料取消了!▲▲
▲▲ [取消]营业执照、学历证明等等 , 这42项证明材料取消了!▲▲
▲▲ [取消]营业执照、学历证明等等 , 这42项证明材料取消了!▲▲
推荐阅读
- 『忆莲看过去』事关辽篮,郭士强安心了,CBA或赛季取消?辽媒名记证实一说法
- 「中国青年网」医学历史上不曾有过,张文宏:能在2-4个月把疫情控制住
- #观象台#包机连续被取消,从湖北转道宁夏再南下广州,夫妻身份证不同省只能分开坐,湖北人复工囧途
- 「小畜播报」透露年轻时妈妈赚钱多学历高又好看,赵本山女儿直言父亲攀高枝
- [叶无柯]草地赛季全部取消,网球赛事暂停时间进一步延长
- 『聚牛科技』4T系列官宣|苹果首次取消30%苹果税|全新iPad Pro曝光,荣耀Play
- [北京市属公园]清明假期 颐和园等11家北京市属公园将取消各类文化活动
- 『忘川秋水』国奥热身赛取消,官方:日本男足六月份世预赛延期进行
- 醒醒爱读书@马云用4个字回复, 网友却表示: 真不敢当真,啥学历能进阿里巴巴?
- 「北京日报客户端」美网仍表态8月31日如期举行,二战后温网首次取消
