【西安】以西安为首的关中城市群:哪些区域要重点开发?铁路机
小编提示您本文标题是: 【西安】以西安为首的关中城市群:哪些区域要重点开发?铁路机场怎么建? 。 区域|重点|城市群 。
关中城市群是指以大西安(含咸阳)为中心、宝鸡为副中心 , 包括渭南、铜川、商洛(北部商州 , 洛南 , 柞水等区县 , 地理气候划分属陕南地区)及杨凌示范区的城市群(新欧亚大陆桥沿线城市)、平凉、庆阳、临汾、运城 。 该区域为关中平原人口最密集地区 , 经济发达 , 文化繁荣 。 周、秦、汉、唐均建都于此 。
图一:关中城市群规划区域
▲▲ 【西安】以西安为首的关中城市群:哪些区域要重点开发?铁路机场怎么建?▲▲
图二:关中城市群主体功能区 , 红色为重点开发区域 , 黄色为农产品主产区 , 绿色为生态功能区 , 你家乡属于什么功能区?是重点开发还是 限制开发?
▲▲ 【西安】以西安为首的关中城市群:哪些区域要重点开发?铁路机场怎么建?▲▲
图三:关中城市群空间格局图
▲▲ 【西安】以西安为首的关中城市群:哪些区域要重点开发?铁路机场怎么建?▲▲
图四:关中城市群交通规划
▲▲ 【西安】以西安为首的关中城市群:哪些区域要重点开发?铁路机场怎么建?▲▲
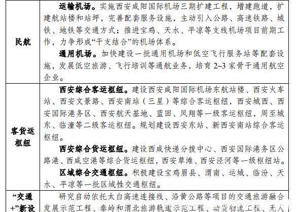
小编了解到,具体交通项目:
▲▲ 【西安】以西安为首的关中城市群:哪些区域要重点开发?铁路机场怎么建?▲▲
▲▲ 【西安】以西安为首的关中城市群:哪些区域要重点开发?铁路机场怎么建?▲▲
▲▲ 【西安】以西安为首的关中城市群:哪些区域要重点开发?铁路机场怎么建?▲▲
▲▲ 【西安】以西安为首的关中城市群:哪些区域要重点开发?铁路机场怎么建?▲▲
推荐阅读
- 西安高新区“云路演”举行 清科沙丘创业中心、项目工场APP助力多领域企业融资
- 「西部网TB」满园春意正盎然,春天里的陕西|西安财经大学:百般红紫斗芳菲
- 「西安新资讯」参与高陵“云祭扫”,群体性祭扫共祭活动暂停了!不用怕
- [腾讯科技]华为首款麒麟820新机获认证 支持22.5w快充月底发布
- #城市#中国太原、郑州、西安三个省会的连接中点城市
- 『亮相』又一“高大上”全民健身场馆即将亮相
- 『大数据』西安汇杰.用友学院0基础学大数据课程主要学哪些内容?
- [无声的阳光]两位西安花甲老人的三轮摩托进藏旅行
- 「受冷空气和」今起全省将迎来降温降水大风天气 西安日均气温降4℃-6℃
- 「还要」中国未来第一大高铁站,比西安北站还要大
