「公布」定了!鲁南高铁将于11月26日正式运营:列车时刻表已公
小编提示您本文标题是: 「公布」定了!鲁南高铁将于11月26日正式运营:列车时刻表已公布 。 鲁南|高铁|运营|列车时刻表|公布|临沂 。
小编了解到IT之家11月24日消息 据媒体报道 , 鲁南(日兰)高铁日照至曲阜段将于11月26日正式运营 。
11月26日开通时 , 鲁南高铁日曲段将一共开行高铁20对 , 开通临沂北至曲阜东、青岛、烟台、威海的高铁列车 , 济南到临沂运行时间最快是1小时51分钟 , 从临沂北到青岛西最快只需要67分钟 。 而青岛北至临沂最快运行时间是1小时45分 , 青岛北到曲阜东最快为2小时36分 。
鲁南高铁与京沪高铁互联互通后 , 将与济青高铁、青盐铁路实现环状贯通 , 使山东省形成“一环双核”高速铁路网 , 对沂蒙革命老区人民快捷出行 , 密切鲁南地区与北京、上海、济南及全国各地的联系 , 促进鲁南乃至中原地区经济发展具有重要意义 。
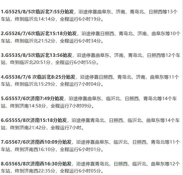
▲▲ 「公布」定了!鲁南高铁将于11月26日正式运营:列车时刻表已公布▲▲
鲁南高速铁路东起山东省日照市 , 向西经临沂市、济宁市、菏泽市 , 与河南省郑徐高铁兰考南站接轨 , 线路全长约494公里 , 为双线高速铁路 , 设计时速350公里 。 鲁南高速铁路采用分段建设模式 , 由日照至临沂段、临沂至曲阜段、曲阜至菏泽段、菏泽至兰考段组成 。
▲▲ 「公布」定了!鲁南高铁将于11月26日正式运营:列车时刻表已公布▲▲
推荐阅读
- 『启上神兵』谁该为这次事故负责?华春莹公布内情,日本驱逐舰被撞开一个大洞
- [娱乐前间一站通]将在明年新作登场!,漫威影业公布钢铁侠新战甲
- 「趣说科学」长46米!,找到外星人了?NASA公布的照片上疑似出现建筑物
- 微信上的聊天记录怎么删除?公布既方便又彻底的方法
- Q1全球电视出货量公布:海信跻身TOP3,竞争转向价值战
- 「汽车大咖」平桥勤务大队两公布一提示丨清明出行指南
- 【阿虎汽车】涿州交警发布2020年清明假期“两公布一提示”
- 育儿小手册:战士你可以不会曜盘古,连他都不会,那你只能永远待在钻石,张大仙公布
- 『玩车教授』买这些车还能省一大笔钱!,定了!政府补贴和免税政策延长2年
- 『超级宇论』比亚迪汽车正式公布新能源旗舰轿车“汉DM”效果图,带“刀”亮相
