「信息公开」王思聪再收3条限制消费令
小编提示您本文标题是: 「信息公开」王思聪再收3条限制消费令 。 消费|信息公开|静安区|文化传媒|消费行为|王思聪 。
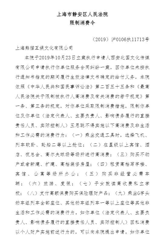
小编注意到,据中国执行信息公开网消息 , 上海市静安区人民法院对上海熊猫互娱文化有限公司发布3条限制消费令 , 限制上海熊猫互娱文化有限公司和王思聪不得实施高消费及非生活和工作必需的消费行为 。 执行申请人分别为沈阳市睿凡传媒有限公司、成都柿子君文化传媒有限公司、西安北国文化传媒有限公司 。
▲▲ 「信息公开」王思聪再收3条限制消费令▲▲
▲▲ 「信息公开」王思聪再收3条限制消费令▲▲
▲▲ 「信息公开」王思聪再收3条限制消费令▲▲
▲▲ 「信息公开」王思聪再收3条限制消费令▲▲
推荐阅读
- 超级星榜▲王思聪是常客,岳云鹏最接地气,娱乐圈吃路边摊的明星
- 「更美」钓一线男星其实没那么难!,吴亦凡王思聪YP实录大公开
- 「猫眼娱乐V」与网友合影心情颇好,疫情期间不忘享受生活,王思聪现身理发店
- 『王思聪』王思聪低调现身被路人夸随和神似王健林
- 『小黑说剧』霸气“怼”王思聪,前任生下孩子也无缘豪门,四千万分手费
- 『游戏日报』开局直接领先100万,你是王思聪吗?,COD“吃鸡”难逃外挂入侵
- 「弈风看体育」曾被王思聪“示爱”,乒坛女神福原爱如今怎样?,坐拥450万粉丝
- 女刊瘦美人最减肥@美到不敢认,唐嫣被嘲土,王思聪:我想娶的女人,杨幂最新造型曝光
- 「陈欧」3年败光120亿资产,花3亿买项目被王思聪嘲讽,如今行业第一
- 『鸿宾说娱乐』一个月6万元起却无人应聘,因为有这个条件!,王思聪招司机
