安排@五一休5天,十一休8天,2020年放假安排来了!一图看懂。
小编提示您本文标题是: 安排@五一休5天 , 十一休8天 , 2020年放假安排来了!一图看懂 。 。 一休|放假|安排|劳动节|直属机构|2020年 。
快看!快看!2020年放假安排来了!
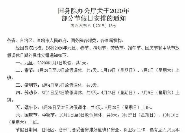
各省、自治区、直辖市人民政府 , 国务院各部委、各直属机构:经国务院批准 , 现将2020年元旦、春节、清明节、劳动节、端午节、国庆节和中秋节放假调休日期的具体安排通知如下 。
小编了解到
▲▲ 安排@五一休5天 , 十一休8天 , 2020年放假安排来了!一图看懂 。 ▲▲
▲▲ 安排@五一休5天 , 十一休8天 , 2020年放假安排来了!一图看懂 。 ▲▲
▲▲ 安排@五一休5天 , 十一休8天 , 2020年放假安排来了!一图看懂 。 ▲▲
▲▲ 安排@五一休5天 , 十一休8天 , 2020年放假安排来了!一图看懂 。 ▲▲
▲▲ 安排@五一休5天 , 十一休8天 , 2020年放假安排来了!一图看懂 。 ▲▲
▲▲ 安排@五一休5天 , 十一休8天 , 2020年放假安排来了!一图看懂 。 ▲▲
2020年放假余额已充满!大家提前安排好假期的出行计划哦!我先去做攻略啦!
推荐阅读
- 游戏谈▲人工智能上线助力疫情!5天时间如何如何完成?
- 「小阳聊娱乐」男女主的吻戏终于安排上了!,梨泰院CLASS大结局甜蜜暴击
- 「车讯之家」比皓影霸气,一箱油能跑850km,丰田又成功了,上市15天订单过万
- 忘川秋水■妻子:马图伊迪和我还将继续隔离15天
- 蓝科×ThaiUnion:合并时间从10天缩短至1.5天
- 「明明爱生活」《红楼梦》林黛玉为何哭穷?父母的安排再好也玩不过贾府一大家子
- 【北京】北京一女子疑“出国避避”却因疫情被困邮轮 出现发热已“失联”5天
- 「发放时间」提前5天!济南市养老金4月起每月20日发放
- 「车家号」落地不到15万的7座SUV安排上,奶爸看过来
- 海报新闻客户端@总投资额1.38万亿元 为历年之最,济南今年安排重点项目270个
