「准入类」年底抓紧申请补贴!这76项职业资格将告别历史舞台
小编提示您本文标题是: 「准入类」年底抓紧申请补贴!这76项职业资格将告别历史舞台 。 补贴|职业资格|告别|职业资格证书|历史舞台|抓紧 。
▲▲ 「准入类」年底抓紧申请补贴!这76项职业资格将告别历史舞台▲▲
目前我国最新执业资格目录共计139项职业资格 。 从2013年开始 , 国务院便先后取消434项职业资格 。 然而证书的精简进程并未止步于此 , 2020年开始我国将继续压减职业资格证书数量 , 预计将技能人员水平类职业资格全部从职业资格目录中调出 。
▲▲ 「准入类」年底抓紧申请补贴!这76项职业资格将告别历史舞台▲▲
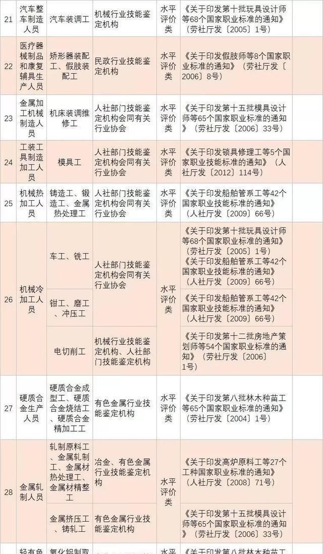
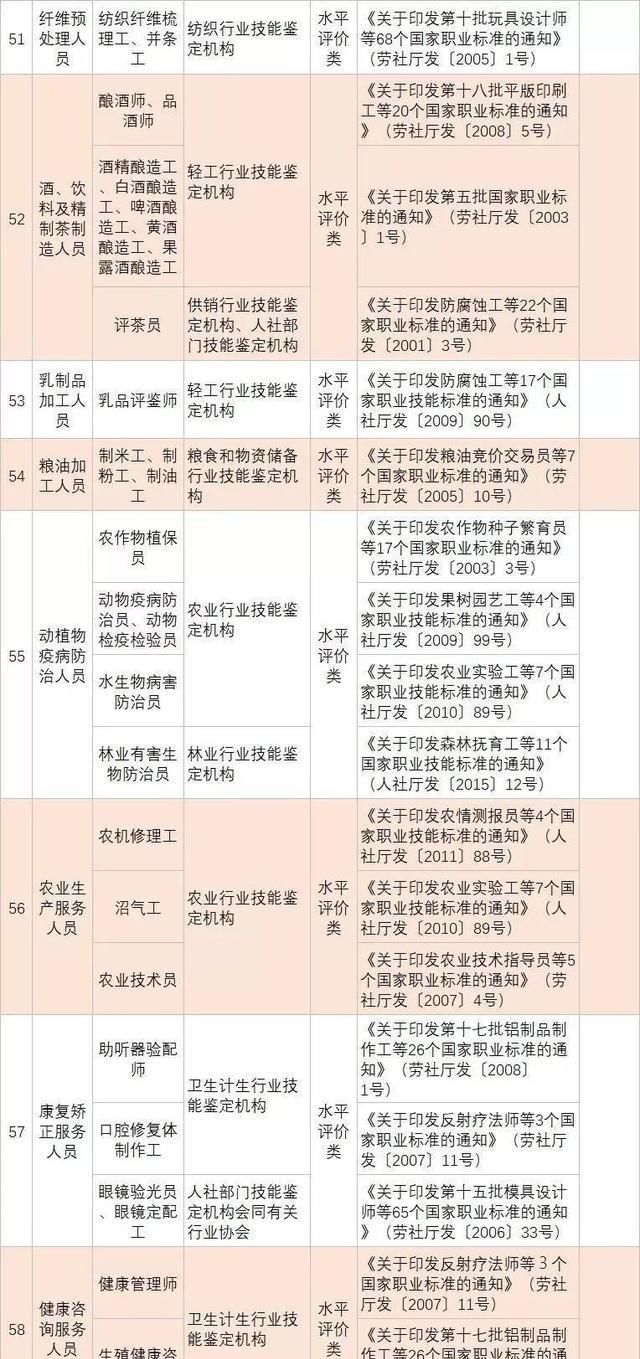
注意到,目前最新的国家执业资格目录共计139项职业资格 。 《国家职业资格目录》中包含:专业技术人员职业资格58项 , 其中准入类35项 , 水平评价类23项;技能人员职业资格81项 , 其中准入类5项 , 水平评价类76项 。
今年年底前建立完善职业技能等级制度 , 推动实现由用人单位和第三方机构开展职业技能等级认定、颁发职业技能等级证书 , 政府不再颁发职业技能等级证书 。 目前已取得职业技能等级证书的 , 每年最多可享受3次补贴 。 符合条件的朋友 , 请抓紧时间申请!一旦调整出国家职业资格目录 , 或不再享受此项补贴 。
▲▲ 「准入类」年底抓紧申请补贴!这76项职业资格将告别历史舞台▲▲
▲▲ 「准入类」年底抓紧申请补贴!这76项职业资格将告别历史舞台▲▲
▲▲ 「准入类」年底抓紧申请补贴!这76项职业资格将告别历史舞台▲▲
▲▲ 「准入类」年底抓紧申请补贴!这76项职业资格将告别历史舞台▲▲
▲▲ 「准入类」年底抓紧申请补贴!这76项职业资格将告别历史舞台▲▲
目前 , 山东、浙江、四川、海南、湖北、安徽等省已发文明确 , 持有职业资格证书、职业技能等级证书可申领证书补贴 。 部分省份具体补贴标准及申领条件请看下图:
山东省
▲▲ 「准入类」年底抓紧申请补贴!这76项职业资格将告别历史舞台▲▲
推荐阅读
- 『君叔笑话』发现一个多年未见的女同学改了名字,开心一刻笑话:年底同学聚会
- 车家号▲有望在年底之前上市2021款宝马4系敞篷车型最新谍照曝光
- 第一电动网@2021 年底亮相 雪佛兰 Bolt EV 推迟一年发布,预计
- 超级替补@足协或已开“绿灯”,重磅官宣!天海准入中超仅剩最后一步:打款
- 『赚了钱』农民辛苦种地赚了钱,到年底发现没存下钱?农民:钱都花在这里了
- 仰卧撑运动园■6月15日之前有效!,利物浦抓紧!德媒:维尔纳6000万就能买断
- 足球迷的栖息地@等待中超准入结果!帮助苏宁冲进亚冠!意大利疫情难过
- [北京南城往事]天海准入资格仍未确认,足协效率令人堪忧,白忙了:香河会议结束
- 『高速』云南一条高速将要竣工,全长96公里,预计2019年底通车
- 【蛋蛋懂车】“天使眼”大灯更锐利,预计年底发布!,中期改款宝马5系曝光
