【董事长】恒瑞医药:孙飘扬不再担任董事长职务
小编提示您本文标题是: 【董事长】恒瑞医药:孙飘扬不再担任董事长职务 。 恒瑞医药|职务|董事长|担任|周云曙 。
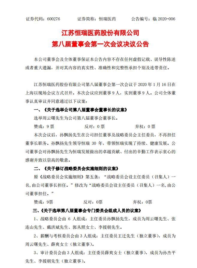
恒瑞医药公告 , 选举周云曙为公司第八届董事会董事长 。 孙飘扬在公司担任董事及战略委员会主任委员 , 不再担任董事长职务 。
周云曙简历:
注意到,周云曙 , 男 , 1971 年生 , 高级工程师、博士 。 1995 年毕业于中国药科大学 , 1995 年至今在江苏恒瑞医药股份有限公司工作 , 历任发展部副部长、副总经理、总经理、董事 。
▲▲ 【董事长】恒瑞医药:孙飘扬不再担任董事长职务▲▲
推荐阅读
- 拓土开疆战四方■医药基金表现抢眼,一季度偏股基金整体抗跌
- 中媒时讯▲农业医药活跃,午评:两市弱势整理沪指跌0.33%
- 『IT之家』郭平当值华为轮值董事长,今年Q2-Q3期间
- 【就要买买买】新任CEO减薪50%,迪士尼高管集体减薪:执行董事长零薪
- #九寨仙境#读懂未来增长潜力!,复星医药各板块子公司财报
- 援助:春暖花开英雄归来 广西中医药大学第二批援助湖北医疗队凯旋
- 药品货款■福建医保直接向企业结算货款,医院出局,全国医药市场重塑
- 「梧桐树下V」医药器械和新药研发行业估值方法解析
- 「挖贝网」持有公司64.28%股份,ST量子花任命恽为民为公司董事长兼总经理
- 「挖贝网」铁强环保贾兰春为公司董事长
