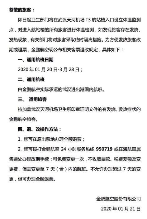
[出港]多家航司发公告 武汉出港发热旅客可办理退票或改签( 二 )
退、改操作方法:可在原出票地办理全额退票;也可拨打金鹏航空24小时服务热线950719或在海航直属售票处办理改期手续:可免费变更一次 , 不收取票款、税费差额及变更费 , 但需变更至7天(含)内的航班 。 不允许办理超过7天的变更 , 但可办理全额退票 。
▲▲ [出港]多家航司发公告 武汉出港发热旅客可办理退票或改签▲▲
来源:金鹏航空官方微博
祥鹏航空:武汉出港发热旅客可全额退改签
当日 , 为方便发热旅客改期或退票 , 祥鹏航空也发布相关客票退改规定 , 指出适用航班日期为2020年1月15日-2月29日(如后续时间调整 , 以祥鹏航空官方渠道发布的信息为准);适用航线为由祥鹏航空实际承运的国内航班 。
祥鹏航空指出旅客须持加盖武汉天河机场卫生所印章的证明文件 , 办理改期或退票 。 可在旅客原出票地办理全额退票;也可办理免费变更一次 , 不收取票款、税费差额及变更费 , 但需变更至7天(含)内的航班 。
▲▲ [出港]多家航司发公告 武汉出港发热旅客可办理退票或改签▲▲
祥鹏航空官方微博截图
推荐阅读
- 【北京日报客户端】4000多家中小银行主要经营指标处在合理区间
- 「中国日报网」多家日媒点赞中国抗疫“黑科技”:阿里健康医疗AI落地日本医院
- 蓝鲸TMT@瑞幸或遭美多家律所集体诉讼,遭浑水做空后
- 中金网@遭浑水做空后续:瑞幸咖啡将面临多家律所的集体诉讼
- #新闻晨报#你习惯吗?漕宝路多家餐饮店实探结果来了,公筷公勺
- 解放网▲美媒称美国海军已免职“罗斯福”号航母舰长
- 解放网:美媒称美国海军已免职“罗斯福”号航母舰长
- 「c114通信网」工信部发布电信服务质量报告:阿里、小米等多家虚商遭投诉
- 『武汉』武汉多家商场今天恢复营业 市民有序进入
- 港股挖掘机:| 面临多家律所的集体诉讼,瑞幸(LK.US)盘前跌超70%,美股异动
