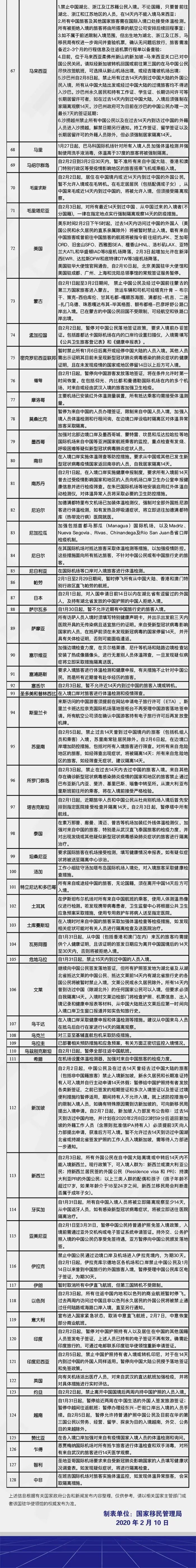
#防控#防控疫情!128个国家或地区发布最新入境管制措施 ……
小编提示您本文标题是: #防控#防控疫情!128个国家或地区发布最新入境管制措施 …… 。 措施|地区|管制|防控|入境|疫情 。
▲▲ #防控#防控疫情!128个国家或地区发布最新入境管制措施 ……▲▲
▲▲ #防控#防控疫情!128个国家或地区发布最新入境管制措施 ……▲▲
▲▲ #防控#防控疫情!128个国家或地区发布最新入境管制措施 ……▲▲
作者:何易
编辑:薄小波
责任编辑:钮怿
小编注意到,*文汇独家稿件 , 转载请注明出处 。
推荐阅读
- 人民网@【战“疫”说理】疫情防控中如何有效实现经济复苏?
- 「百度」百度发布直播搜索大数据:疫情下电商及知识类直播增速明显
- 「新华网」中美举行网络研讨会分享抗击疫情经验
- 『特斯拉』特斯拉Cybertruck皮卡预定量超60万!疫情期间每天增加1000个订单
- 「新华网」亚行:新冠疫情将导致亚太发展中经济体今年经济增速放缓
- 中新网:美国多地延长应对疫情的临时政策
- 北京商报@我国外贸进出口形势可能还会进一步恶化,工信部:随着国际疫情进一步扩散
- 『行知至知行』PTA:加工利润提供探底空间
- 「泱泱世界里」粮食概念股走一波,要开始屯粮了吗?
- 疫情过后,中国将引领经济复苏
