[寻到]紧急扩散!急寻到过南昌这家酒店、餐厅的人!3人先后确诊
小编提示您本文标题是: [寻到]紧急扩散!急寻到过南昌这家酒店、餐厅的人!3人先后确诊 。 南昌|餐厅|酒店|3人|确诊|扩散 。
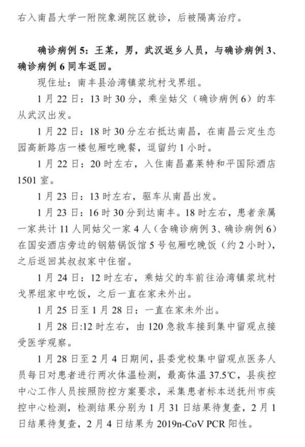
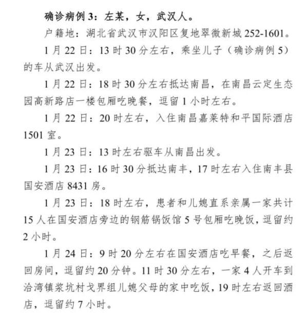
2月15日南丰县公布6例确诊病例活动轨迹其中4例均在南昌有活动轨迹他们在这里聚餐、入住酒店、和家人过除夕地点包括:
南昌云境生态园高新路店、红谷滩某餐馆南昌嘉莱特和平国际酒店
具体轨迹路线看下图
▲▲ [寻到]紧急扩散!急寻到过南昌这家酒店、餐厅的人!3人先后确诊▲▲
▲▲ [寻到]紧急扩散!急寻到过南昌这家酒店、餐厅的人!3人先后确诊▲▲
▲▲ [寻到]紧急扩散!急寻到过南昌这家酒店、餐厅的人!3人先后确诊▲▲
▲▲ [寻到]紧急扩散!急寻到过南昌这家酒店、餐厅的人!3人先后确诊▲▲
▲▲ [寻到]紧急扩散!急寻到过南昌这家酒店、餐厅的人!3人先后确诊▲▲
来源 | 南丰发布
声明:转载此文是出于传递更多信息之目的 。 若有来源标注错误或侵犯了您的合法权益 , 请作者持权属证明与本网联系 , 我们将及时更正、删除 , 谢谢 。
小编注意到,来源:南昌晚报
推荐阅读
- 北京商报@我国外贸进出口形势可能还会进一步恶化,工信部:随着国际疫情进一步扩散
- 「猫哥军备1」安倍紧急求援,却遭到无情拒绝,普京在日本加大筹码
- 新华网:综合消息:拉美确诊病例持续增加 多国严防疫情扩散
- 『福建电视台综合频道』…,扩散!别再重复用了!检测结果惊人!大量的传染性病毒
- 全力:凉山木里发生森林火灾 四川省应急管理厅正紧急组织全力灭火
- 「小蜜疯汽车」UVeye开发紧急车辆检测系统,无接触检测新冠患者
- 正在紧急抢修中
- 喀麦隆@综合消息:新冠肺炎疫情扩散至非洲50国
- 龙猫视野@舰长紧急写信求救,特朗普一句话令人寒心,美国航母200人确诊
- #鹰眼防务解读#紧急隔离两艘核潜艇,俄军疫情很可能已爆发,宣称无人感染的同时
