#省界#4市51个收费站开通,省界恢复自由流通行
小编提示您本文标题是: #省界#4市51个收费站开通 , 省界恢复自由流通行 。 流通|开通|自由|恢复|石小磊|收费站 。
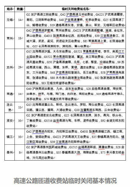
江苏新闻 万众一心战疫情 【4市51个收费站开通 , 省界恢复自由流通行】2月23日 , 江苏路网最新动态来了 , 出行车主速关注 (扬子晚报/紫牛新闻采访人员 石小磊) ?
▲▲ #省界#4市51个收费站开通 , 省界恢复自由流通行▲▲
▲▲ #省界#4市51个收费站开通 , 省界恢复自由流通行▲▲
▲▲ #省界#4市51个收费站开通 , 省界恢复自由流通行▲▲
▲▲ #省界#4市51个收费站开通 , 省界恢复自由流通行▲▲
▲▲ #省界#4市51个收费站开通 , 省界恢复自由流通行▲▲
注意到,
▲▲ #省界#4市51个收费站开通 , 省界恢复自由流通行▲▲
声明:转载此文是出于传递更多信息之目的 。 若有来源标注错误或侵犯了您的合法权益 , 请作者持权属证明与本网联系 , 我们将及时更正、删除 , 谢谢 。
来源:扬子晚报
推荐阅读
- 「阿虎汽车」今日起齐河收费站永久封闭!附新址位置!
- 阿虎汽车▲现场浓烟滚滚,目前明火已熄灭,突发!五常收费站附近货车追尾起火
- 东莞交警东莞高速大队▲关于莞深高速塘厦立交至黄江收费站路段分阶段实施交通管制的通告
- 「美西看世界」能在60秒内用头砸碎51个大西瓜,32岁男子练成铁头功
- 蛋蛋懂车■05:04,因车辆交通事故,G0121京秦高速驶往秦皇岛方向K84处(孟家楼收费站附近)占用第3行车道、应急车道,4-1
- 地球知识局▲涨价了,全球最贵“收费站”:巴拿马运河
- 蛋蛋懂车▲14:40,G25长深高速K1008+300处(汉农收费站到汉沽服务区之间),双向事故已处理完毕,3-31
- 江苏网警@徐州这6座经营性收费站全部撤销!,江苏徐州:徐庄收费站、郑集收费站。今年年底
- 『这里是儋州』总投资2030.16亿元,51个!2020年儋州重点项目大盘敲定
- 汽车大咖@G30连霍高速天定段藉口收费站进行维修施工,请绕行!,【计划施工】3月30日
