##疫情肆虐全球航空业承压 今年或损失2500亿美元
财联社3月26日讯 , 当地时间25日 , 美国航空股持续回暖 , 达美航空涨15% , 美国航空集团涨10% , 波音收涨24% 。 此前有消息称美国对航空业有刺激政策协议 。
据国际航空运输协会(IATA)预计 , 新冠疫情将使全球航空业今年损失约2520亿美元营收 , 相当于2019年营收总额的44% 。
最新预测的情景是3个月后世界各国将取消严格的旅行限制 。 基于此 , IATA预计2020年全球乘客需求比2019年下降38% 。 第二季度 , 行业产能预计同比下降65% , 预计第四季度的降幅将恢复到10% 。
昨日 , 国际航空运输协会官员表示 , 2月份全球货运量下降约10% , 全年下降15-20% 。 惠誉将波音评级下调至"BBB"前景为负面、标普将达美航空的评级下调至垃圾级 。 航班需求萎缩、资金承压 , 海外部分航司已经出现破产 。 国际航空与旅行产业研究公司表示 , 如果没有政府援助或行业自救措施 , 全球大多数航空公司都撑不过五月底 。
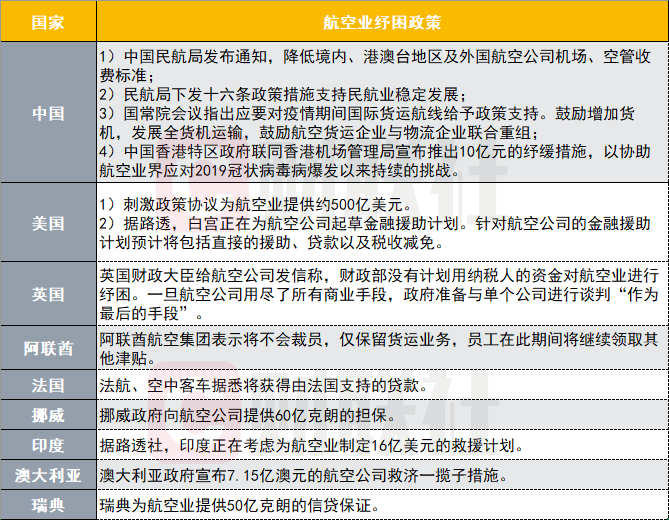
而各国对于航空业的援助力度、方式都有差别 。
文章图片
截至北京时间3月23日晚间 , 据各大航司官网和新闻媒体公布的数据不完全统计 , 已有超过20家航空公司全线停飞所有航班 。 此外 , 经计算 , 超过30家航空公司已停飞所有国际航线 。 评级机构标普表示 , 全球航空运输的全面恢复可能要到2022-2023年才能实现 。
西部证券提到 , 海外疫情升级下 , 国际航线收紧 , 目前全国陆地口岸海港空港入境人员日均12万人次 , 较去年同期相比下降8成多 。 截至3月19日 , 各国往返内地航班3月执飞率不足18% , 其中日本执飞率10.1% , 韩国14.7% , 泰国24.8% , 国际线仍将承压 。
对于国内航线 , 华泰证券提到 , 二月A股五家上市航空公司(国航、南航、东航、春秋、吉祥)整体供给和需求分别同比下降70.0%和82.2% , 客座率50.5% , 同比下滑34.6% 。 而由国家出台的多项支持民航政策 , 预计三大航将各获利超过10亿元 。 最坏时刻已过 , 目前国内航班量出现边际改善 , 国际油价暴跌也边际利好航司成本 , 但中小航司仍在压力中生存 。
三月 , 国内计划航班量已开始明显恢复 , 二线机场航班量同比已回升至80% , 但一线航班机票同比仍有较大跌幅 , 仍要静待商务需求恢复 。 申万宏源证券认为 , 近期航空企业整合消息再次对市场产生扰动 , 其认为航空整合在短时间内完成概率较低 , 但航司面对巨大压力下政府通过各种方式支持运营的可能性较高 , 行业整合逻辑有望实现 。
中信证券认为 , 航空需求持续修复中 , 建议关注A股市场航空机场板块的超跌反弹机会 。
【##疫情肆虐全球航空业承压 今年或损失2500亿美元】声明:文章内容仅供参考 , 不构成投资建议 。 投资者据此操作 , 风险自担 。
推荐阅读
- 泛觉心@“全球肥胖趋势上升,成经济发展负担?”:加油!你是最胖的!肥胖会降低经济增长每花费1元解决肥胖问题,就可节省6元世界各国,减重方法百
- [杜邦家族]全球三大富豪家族,实力雄厚,旗下拥有众多公司,已有超百年历史
- 「南京」南宁陆港型国家物流枢纽坚持抗疫、复工两手抓 坚决打赢疫情防控阻击战
- 『央视财经微信公众号』疫情之下,中国一季度经济怎么样?一张图,2分钟迅速了解
- 半导体@一线|光力科技股东会:客户确认订单一般提前3个月 若疫情持续供应链将面临挑战
- 疫情@一季度重要经济数据出炉 怎么看当前经济形势?
- 走进日本疫情下的“深夜食堂”
- 「海底探探」身价10亿美元!22岁金小妹成全球最年轻亿万富翁,靠美妆白手起家
- 『欧洲』全球疫情动态【4月17日】:法国航母逾千人感染 全球确诊病例突破218万
- 央视财经:超越可口可乐!茅台,斩获一个“全球第一”!
