『大众日报客户端·海报新闻』山东所有县(市、区)全部为低风险地区
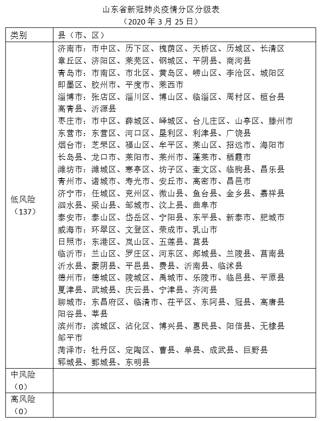
经对山东本土疫情态势综合研判 , 以县域为单位进行新冠肺炎疫情风险等级评估 , 全省137个县(市、区)均为低风险地区 。 各地要因时因势调整疫情防控策略 , 完善应对输入性风险的防控措施 , 加快推进正常生产生活秩序的全面恢复 。 
文章图片
【『大众日报客户端·海报新闻』山东所有县(市、区)全部为低风险地区】(大众日报客户端采访人员 李振 报道)
推荐阅读
- 『南方Plus客户端』广州千亿产业集群蓄势待发,宝能布局“四中心一基金”
- [大众日报客户端·海报新闻]安家费最高70万!山东这家省属事业单位招聘127人
- 央视新闻客户端■意大利伦巴第大区:新冠肺炎死亡人数是二战时5倍多
- [央视新闻客户端]伊朗新增新冠肺炎确诊病例1374例 累计确诊80868例
- [央视新闻客户端]波兰国家原子能机构:境内辐射值正常 未受切尔诺贝利大火影响
- #央视新闻客户端#目的地马来西亚!广东抗疫专家组再次启程
- 人民日报客户端@最新:全球超220万例,美国超70万例
- 「大众日报客户端·海报新闻」齐鲁政情丨打造“全员环保”新机制,山东这个市“治污治本”放大招!
- 「北京日报客户端」湖北向3万余中小企业发放贷款206亿元
- 『人民日报客户端』最新:全球超220万例,美国超70万例
