「英国」中国果然没让国人失望!援助名单细节曝光:英国得到了应有待遇

文章图片

文章图片

【「英国」中国果然没让国人失望!援助名单细节曝光:英国得到了应有待遇】
现在中国国内的卫生事件开始有好转 , 国外的一些国家却因不重视开始不同程度的开始爆发 , 地球是一个村落 , 此次发生的事件早就不是一个国家的事情了 , 是全球共同需要面对的事件 。 前些日子 , 我国欧洲的兄弟塞尔维亚总统正式向中国申请援助 , 他在镜头面前落泪表示现在只有中国可以帮助他们 。 我国在受到塞尔维亚相关的援助申请后 , 第一时间为他们送去所需要的战略物资 。 现在很多国家都出现了医生护士裸奔的场景 , 真的是让很多国民担心 , 纷纷表示在能力范围内要给予一些帮助 。中国政府在受到一些国家的援助后 , 所作所为果然没有让国人失望 , 担负起一个大国所要承担的责任 , 很多欧洲国家再向中国申请物资援助 , 都得到了帮助 。 面对肆虐的疫情 , 我国及时伸出援助之手 , 是道义 , 也是中华民族的传统美德 。 国内的形势已经慢慢好转 , 很多一线的白衣天使已经开始了轮休回到了自己的家乡 。 考虑到现在国外的卫生局势 , 很多应该休息的白衣天使又穿上了防护服踏上了异国他乡的旅程 。
据官方的消息报道 , 中方已经宣布向82个国家和一些世界级机构捐助物资 。 里面不乏一些发达国家 , 因为现在很多国家的进出口贸易已经停止 , 为了防止国内的物资紧缺问题 。 一方面确实防止自己国家的供不应求 , 可是另一方面也造成了一些国家的没有物资可用 。 中方本着世界是一个大家庭的态度 , 开始了捐赠 。
法国、塞尔维亚、德国、比利时等国都收到了来自中国的口罩防护服等物 。 而重灾区意大利还受到了来自北京方面捐赠的呼吸机 , 呼吸机对于一些重症病人是十分重要的 , 在危机时刻可以通过辅助呼吸救他们的命 。 中方这些行为并不是为了疫情过后的所谓回报 , 只是因为生命的价值容不得算计 , 如果在危难之间还计较得失 , 等生命真正结束的时候 , 留给我们的只有后悔 。 在中国出现卫生事件的时候 , 很多国家都最大程度的为中国送来了救援物资 , 现在正是我们“投我以木桃 , 报之以琼琚”的时候了 。
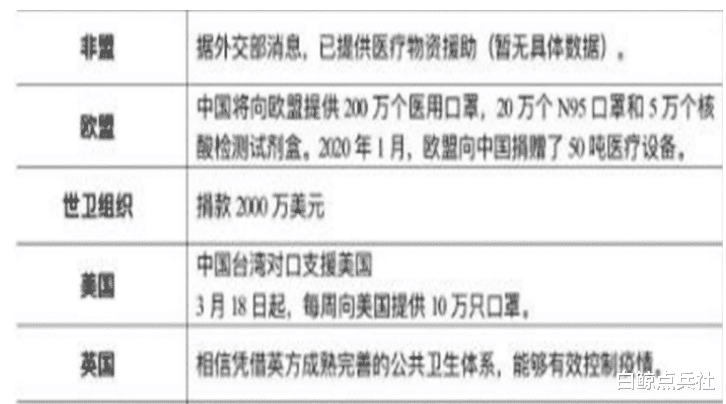
但是也有一些国家在中国全民战斗的时候 , 说了很多风凉话 。 例如一些什么我国不尊重人权 , 限制自由等说法 。 近期我国援助名单细节曝光 , 很多国民看完了表示:英国得到了应有待遇 。 这是怎么回事呢?援助名单上表示 , 英国的那一栏上写着:相信凭借英方完善的公共卫生体系 , 可以有效的控制疫情 。 中方并没有对待英国有什么实质的物质保障 , 这并不是我国的小人做法 , 极度崇尚人权的英国在疫情发生后相处了免疫群体这一方法 , 虽然有相关得科学家表示这一做法是可行的 , 但是却是不人道的 , 我国在感叹某些西方国家的脑洞大开 , 也庆幸自己身在一个负责人的祖国 。
那些在疫情初期对中国挖苦的国家 , 在本国发生同样的事件之后纷纷闭了嘴 , 相信他们也看到了此次事件的严重 , 开始投入到本国的救援活动中了 。 目前很多国家都收到了来自中国的物资 , 相信在全球共同抗疫的努力下 , 终会有春暖花开的那一天 。 我国本着互帮互助的想法帮助了很多国家 , 但是也不能忘记一些伤害自己国家的事情 , 一旦出现了伤害我国人民的言语和行为 , 该有的脾气还是要有的 , 此次没有对英国等国家捐赠 , 就表示了我方的态度 , 底线不可触碰!
推荐阅读
- 史笔如钢:中国教授提出2个疑点,或真有他人参与,BBC称兵马俑有希腊人手笔
- 『老谭世界百态』西方不说话了,中国战胜新冠投入了多少资金?专家说出一组数字
- 中国网科技@撤出液晶面板生产,三星将关闭两座工厂
- 「小飞猪的防务观察」蛟龙600需加快研制,西昌大火表明中国急缺灭火飞机
- 『强国兵器』中方协同美方开发AI工具,英国人:只有中国能做到,抗疫强力辅助
- #即科技#107国赞同票作废!,想“加入”联合国?中国使用一票否决
- 【台海网】美官员攻击中国成瘾!华春莹强势回应:这锅你甩不掉
- 「万域」晨光文具陈湖雄:造一支中国人自己的好笔
- 「晓卫双」泰国转身就卖给了美国?官方终于出面回应,中国捐的口罩刚落地
- 即科技■决定权掌握在中国手,?联合国五常将变六常?此国获美俄一致力挺
