『项目建设』石家庄棚户区改造工作目标发布 安置房品质不低于同小区商品房
4月2日消息,4月1日石家庄市住房和城乡住建局发布了关于印发《2020年石家庄市城镇保障性安居工程工作要点》的通知(以下简称《要点》)。
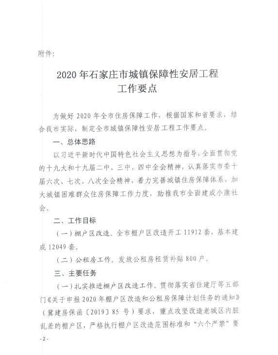
【 『项目建设』石家庄棚户区改造工作目标发布 安置房品质不低于同小区商品房】《要点》中提到,2020年工作目标,全市棚户区改造开工11912套,基本建成12049套;发放公租房租赁补贴800户。主要任务为扎实推进棚户区改造工作、做好续建项目建设、提升棚户区改造安置项目建设水平、规范发展公租房等10项。
另外《要点》要求各县要严格落实与政府签订的责任书目标,新开工棚改项目于11月底前全部达到开工标准,实现既有城镇棚户区“清零”。提升棚户区改造项目建设水平,合理布局棚户区改造安置房,优化户型设计,安置房品质不低于同小区开发的商品房品质等主要任务。
以下为《要点》原文:

文章图片

文章图片

文章图片

文章图片

文章图片

文章图片
推荐阅读
- 转身@石家庄麻雀变凤凰,由一个小村子,华丽转身成为河北省会
- 记者了解到@三早踏察项目建设长春篇丨“6号线”,按下“加速键”
- #接受纪律审查和监察#河北2市多人被查
- 『河北』河北石家庄周边高速站口正常开启
- 『河北省』河北在石家庄和衡水之间又增加了一条高速通道,使许多地区受益
- 『假期』假期坚守岗位加快项目建设 - 新华网河南频道
- 乐居财经拟用于住房租赁项目建设等,龙光25亿小公募债获深交所通过
- 「违法」涉嫌严重违纪违法!石家庄承德两人被查
- 『查处』涉嫌严重违纪违法!河北3市多人被查处
- 工作@石家庄桥西环卫开展小街巷环境卫生提升工作
