「」广州卫健委:外籍在穗无症状患者累计102人 鼓励外籍人员前往定点医院接受核酸检测
4月16日上午 , 广州市人民政府新闻办公室举办广州市第79场疫情防控新闻发布会(涉外防疫服务保障专题) 。 广州市卫生健康委医政医管处处长夏海晖透露 , 到目前为止 , 广州市外国籍人员累计确诊新冠肺炎病例39例 , 累计无症状感染者102例 。 目前在院的确诊病例15例 , 在医院的无症状感染者72例 。
他表示 , 广州鼓励在穗外籍人员前往定点医院接受核酸检测 , 尤其在疫情前后有境外旅居史的 , 可能与新冠肺炎确诊病例、疑似病例有接触的 , 甚至出现发热、呼吸道等症状的 。 只要出示有效身份证明文件 , 符合核酸筛查要求的 , 就可以接受核酸检测 。
文章图片
夏海晖在会上特别提醒 , 已解除健康管理的外籍人员 , 请在解除管理的第7天和第14天 , 携带《核酸检测通知书》等相关材料 , 主动到定点医院接受核酸检测 。 “同时 , 如果外籍人士怀疑自己可能与新冠肺炎确诊病例、疑似病例有过接触 , 心存疑虑的 , 我们也鼓励外籍人士前往定点医院接受核酸检测 。 这是对您自身健康的负责 , 更是对他人、对社会应尽的一份责任 。 ”
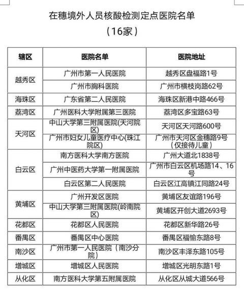
夏海晖表示 , 这一措施是为了进一步降低境外疫情扩散风险 , 全面落实入境人员全覆盖闭环管理 , 更好地阻断零星散发病例和境外输入病例引起的传播风险 。 除了16个核酸检测定点医院 , 外籍人士也可以前往广州地区任意1家设置发热门诊的医疗机构 , 在医院指引下测量体温 , 填报流行病学史后就可以接受核酸检测 。
【「」广州卫健委:外籍在穗无症状患者累计102人 鼓励外籍人员前往定点医院接受核酸检测】据悉 , 这16家承接在穗境外人员的核酸检测工作的检测定点医院均为三级医院 , 覆盖了全市11个区 , 其中越秀、白云、天河、黄埔区有2家以上 , 还有专门为外籍儿童提供核酸检测服务的广州市妇女儿童医疗中心珠江新城院区 。 目前16家医院已指定专门区域 , 细化优化了采样、送检、检测、结果发放等工作流程 , 抽调了有外语能力的医务人员 , 确保为所有在穗外籍人员提供优质高效的医疗服务 。
文章图片
统筹/广州日报五号楼工作室
文字/广州日报全媒体记者 方晴、李栋
图片/广州日报全媒体记者 王燕、骆昌威、方晴、李栋
视频/广州日报全媒体记者 王燕、骆昌威、方晴、李栋
广州日报全媒体编辑 苏琬茜
推荐阅读
- 国家卫健委:及时有效处置聚集性疫情 防止疫情进一步扩散蔓延
- 确诊病例@国家卫健委:及时有效处置聚集性疫情 防止疫情进一步扩散蔓延
- 推荐■广州司机多次搭载外籍乘客后确诊,这个细节曝光!网友:心太大了
- 广东东莞2例境外输入关联无症状者曾在广州高风险场所活动过
- 广州48家景区将再次完全或部分关闭
- 本土新增确诊连续4天两位数,卫健委要求及时处置聚集性疫情
- 国家卫健委:及时有效处置聚集性疫情
- 国家卫健委:本土新增确诊病例已连续4天为两位数
- 黑龙江卫健委:绥化无症状感染者活动区域已严格管控
- 详情公布!广州3例无症状感染者、中山1例确诊病例,均到过这里
