#济南#紧急通知:雷雨、冰雹、10级风!济南发布强对流重要天气预报
4月15日上午,济南市气象台发布重要天气预报,预计今天夜间起济南将有一次强对流天气过程,雷电、冰雹、10级阵风全都有,阵雨接连下两天!

文章图片
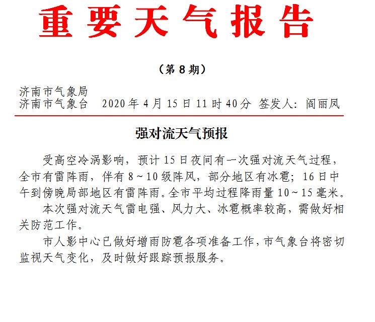
强对流天气预报
受高空冷涡影响,预计15日夜间有一次强对流天气过程,全市有雷阵雨,伴有8~10级阵风,部分地区有冰雹;16日中午到傍晚局部地区有雷阵雨。全市平均过程降雨量10~15毫米。
本次强对流天气雷电强、风力大、冰雹概率较高,需做好相关防范工作。
市人影中心已做好增雨防雹各项准备工作,市气象台将密切监视天气变化,及时做好跟踪预报服务。
临近天气预报
济南市气象台2020年4月15日11时发布的分县预报:
今天下午到夜间多云转中雨,伴有雷电,明天白天多云间晴,部分地区有雷阵雨,南风转北风3~4级,雷雨时阵风9级,明晨最低气温济阳区、商河县、南山区11℃左右,市区及其它区县14℃左右,明天最高气温21℃左右。
【 #济南#紧急通知:雷雨、冰雹、10级风!济南发布强对流重要天气预报】市 区 今天下午到夜间多云转中雨,伴有雷电,明天白天多云间晴 南风转北风3~4级,雷雨时阵风9级 气温14~21℃
长清区 今天下午到夜间多云转中雨,伴有雷电,明天白天多云间晴 南风转北风3~4级,雷雨时阵风9级 南风转北风3~4级 气温14~21℃
章丘区 今天下午到夜间多云转中雨,伴有雷电,明天白天多云间晴,有雷阵雨 南风转北风3~4级,雷雨时阵风9级 南风转北风3~4级 气温13~20℃
济阳区 今天下午到夜间多云转中雨,伴有雷电,明天白天多云间晴,有雷阵雨 南风转北风3~4级,雷雨时阵风9级 南风转北风3~4级 气温11~21℃
莱芜区 今天下午到夜间多云转阴雷阵雨,明天白天阴有小雨转多云 南风转北风3~4级,雷雨时阵风8级 气温13~19℃
钢城区 今天下午到夜间多云转阴雷阵雨,明天白天阴有小雨转多云 南风转北风3~4级,雷雨时阵风8级 气温13~19℃
平阴县 今天下午到夜间多云转中雨,伴有雷电,明天白天多云间晴 南风转北风3~4级,雷雨时阵风9级 南风转北风3~4级 气温14~21℃
商河县 今天下午到夜间多云转中雨,伴有雷电,明天白天多云间晴 南风转北风3~4级,雷雨时阵风9级 气温11~21℃
高新区 今天下午到夜间多云转中雨,伴有雷电,明天白天多云间晴,有雷阵雨 南风转北风3~4级,雷雨时阵风9级 气温14~21℃
南山区 今天下午到夜间多云转中雨,伴有雷电,明天白天多云间晴 南风转北风3~4级,雷雨时阵风9级 气温12~21℃
温馨提示:减少外出,加强防护!疫情防控,从我做起!
推荐阅读
- 【济南】公开征求意见 | 济南遥墙国际机场二期改扩建工程航站区规划设计方案
- 刘宝杰侃球独家:丁彦雨航五一前悄然现身济南,与巩晓彬会面,回归倒计时?,原创
- 「福建省」广东江苏山东浙江福建辽宁,都有一对双星城市,济南青岛实力怎样
- 济南城事中楼镇“一校三站”军创基地挂牌成立
- 精选热点资讯济南市市中区委书记韩永军:“五个聚焦”提升“五大动力”
- 宝泉岭人民法院济南市中级人民法院关于适用小额诉讼程序审理民事案件的操作规程(试行)
- 济南■航站区主体工程年底前开工!济南机场二期改扩建工程2023年底前建成投运
- 「济南」立竿见影,大雨让济南趵突泉水位急升7厘米暂解春旱
- 短时强降水■强对流明天再袭广东 粤北珠三角等地有8到10级雷雨大风
- 大众网济南开展生态环境领域扫黑除恶专项整治
