『』4月20日、4月27日、5月6日!焦作市中学及中职类学校复学时间全部确定
大河报·大河客户端记者 李岩 实习生 赵丰晖
备受焦作市社会各界关注的高中、初中非毕业年级及中职类学校复学时间 , 终于定了!
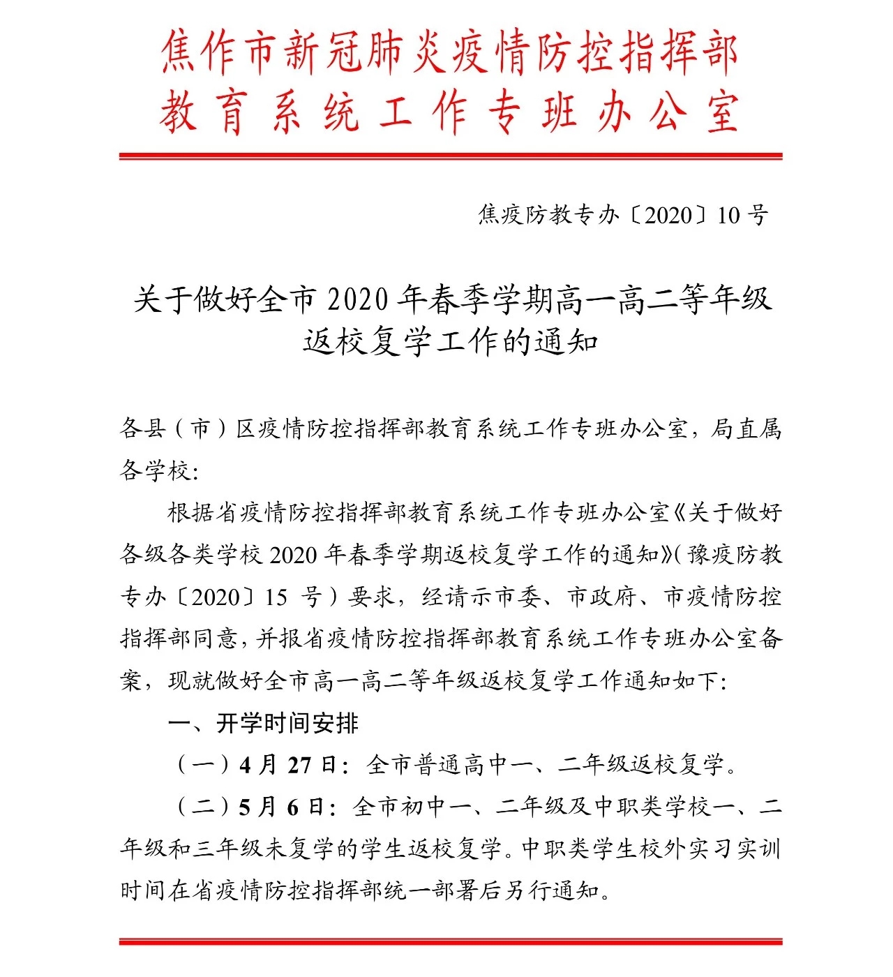
按照焦作市新冠肺炎疫情防控指挥部教育系统工作专班办公室于4月19日发出的最新通知 , 焦作全市高中一、二年级4月27日返校复学 , 初中一、二年级及中职类一、二年级和三年级未复学的学生5月6日返校复学 。
全市小学、幼儿园、特教等其他学校开学时间根据疫情情况另行确定 。
该通知还说 , 本地中小学、幼儿园全面返校复学前 , 校外培训机构不得开展任何线下培训活动;全面返校复学后 , 经本地教育行政部门批准 , 培训机构方可开展线下培训业务 。
此前 , 按照焦作市新冠肺炎疫情防控指挥部教育系统工作专班办公室于4月11日发出的通知 , 焦作市初三年级将于今天(4月20日)开学 , 高三年级则已根据省相关部门通知于4月7日复学 。
【『』4月20日、4月27日、5月6日!焦作市中学及中职类学校复学时间全部确定】焦作市此次复学情况安排 , 具体如下:
文章图片
文章图片
文章图片
文章图片
推荐阅读
- 1-4月山东中小微企业获政府采购合同份额占比近七成
- 2020日照市首场线下招聘会举办,提供四千余个岗位!
- 景气指数5月份中国物流业景气指数54.8%,较4月回升1.2个百分点
- 青岛青岛车主速看:6月20日起,全国推行机动车检验标志电子化
- 记者探访头盔店:“一盔一带”施行首日,落价没?安全吗?
- 生态环境部:自1月20日以来 全国累计处置医疗废物42.2万吨
- 北京交警:预约验车别扎堆 超期没年检的不罚
- 企业前4月广州南沙口岸进口冻肉同比增1.4倍
- 中国互联网行业呈现回升态势 前4月完成业务收入同比增长4.9%
- 室内吸烟“顽疾”如何治理?室内吸烟“顽疾”如何治理?
