「」高中政治背书还不会答题?教你解题方法+找准“题眼”技巧大汇总

文章图片

文章图片
【「」高中政治背书还不会答题?教你解题方法+找准“题眼”技巧大汇总】
文章图片

文章图片
【距离2020年高考还有73天!】
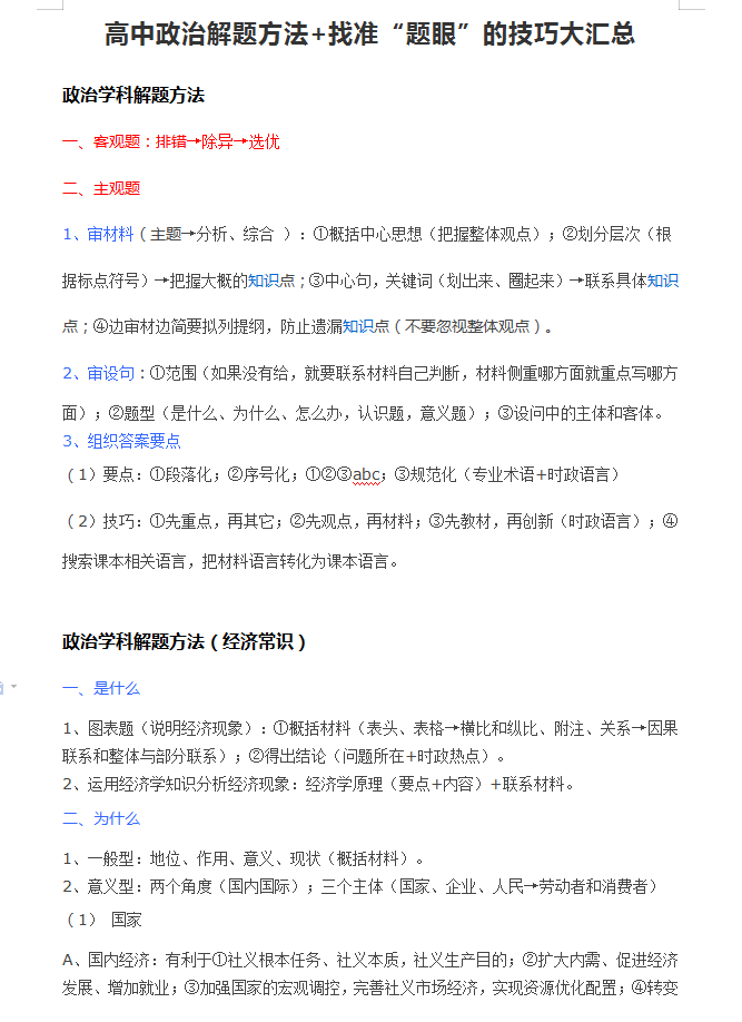
大家是不是觉得高中政治就是死记硬背的学科 , 只要我背的熟 , 高考政治就一定能拿高分呢?其实在15年前说这个话一点也不假 , 可是现在政治已经不再是只要背一背就可以拿高分的时代了!
全国卷对考生的考查要求更多的是知识的理解与运用 , 而且高考政治题目越来越让人看不懂 , 不掌握技巧的同学根本就拿不到高分!怎么办?
今天社长分享的就是高中政治的解题方法和找“题眼”的技巧 , 所谓“题眼” , 就是是指题目考查的重点 。 找准了“题眼”就是找到了解题的突破口 , 这为理清解题思路奠定了坚实的基础 。 因此 , 审题时要努力挖掘题目中显性的或隐性的“题眼” 。 同学们按照这个去答题政治 , 考试中一定可以取得高分!
文末可免费领取电子版 。
接下来进入正题 。
(因篇幅有限 , 以上只是一小部分 , 关注社长 , 每天分享学习技巧 , 解读高考出题规律 , 免费领取电子版资料 , 帮助同学们快速提分!)
获取电子版:
1.关注社长+留言
2.关注社长+私信
快马加鞭 , 君为先 , 自古英雄出少年 。 ——社长每日偷来的语录
推荐阅读
- 「高中英语」高中英语:阅读七选五专项练习——含答案「附解题技巧」,可打印
- 「高校」中考成绩不理想,考不上高中,还要继续上学吗?
- 『高中数学』高中数学:选修2-3知识点清单,内容不多,收藏打印下来背记
- 高中数学@高中数学精选好题400道,吃透高考答题准确率提升一大截!含答案
- 高考@这25所军校招收高中生,将来想要成为军人,可以重点关注
- #高中物理#高中物理选择题“无耻”得分技巧+秒杀方法,附50道经典选择题型
- 【高考】高中生手机上有这3个配件,建议删除,否则高考成绩下来该哭了
- 数学:高中生吐露心扉的8封情书,小学生写不出来,初中生见了想模仿
- 【中小学】班主任建议,初中生最好别做这3件事,上了高中你就后悔晚了
- 『』高中最关键的不是高三,而是高二,你一定不能放松警惕
