#大学生#教育部“最新”开学通知:大学生难以接受!家长也感到担心不已!

文章图片

文章图片

文章图片

文章图片

教育部“最新”开学通知:大学生难以接受!家长也感到担心不已!
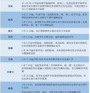
多省份公布大学开学时间
我们都知道 , 我国现在疫情防控已经做得很不错了 , 而外国的疫情却还是非常严重 , 新增病例数量过千过万了 , 而我国各省每天最多也就那么几例 。
正因为如此 , 人民的生活也开始恢复 , 各省中小学已经明确开学日期 , 大部分高三和初三已经开学一段时间了 , 企业也开始复工生产 。
可是现在大学基本还没有开学 , 可能是因为大学的学生是来自全国各地 , 流动性比较强 , 不利于防控疫情 , 所以开学最晚 。
虽然各省份大学大部分基本还没有开学 , 但是已经有23个省份已经基本确定开学时间了!其中青海开学时间最早 , 4月1日起本科院校和高职院校陆续返校!
这两省是26号新增开学省份
现在 , 又有两个省份加入了大学开学的阵营 , 根据山西省26日发布的公告:
①初中、高中(含中职)非毕业年级按5月11日开学准备 。
②小学高段(4—6年级)在初中、高中全部开学平稳运行一周后 , 5月18日做开学准备 。
③普通高校(含高职高专院校)非毕业年级和成人高校所有年级按照5月18日做开学准备;“一校一策”确定具体返校时间 。
【#大学生#教育部“最新”开学通知:大学生难以接受!家长也感到担心不已!】④小学低段(1—3年级)、幼儿园、特殊教育学校由各市确定开学时间 , 但不得早于5月25日 。
⑤除高考补习班外 , 其余校外培训机构在中小学全部开学前 , 不得开展线下培训 。 在中小学全部开学后 , 由各市确定校外培训机构线下活动开展时间 。
而福建省开学公告如下:
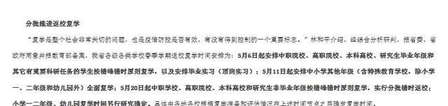
(1)5月6日起安排中职院校、高职院校、本科高校、研究生毕业年级和其他有重要科研任务的学生按错峰错时原则复学 , 以及安排毕业实习(顶岗实习) 。
(2)5月11日起安排中小学其他年级(含特殊教育学校 , 除小学一、二年级和幼儿园外)按照分批分段 , 错时错峰的原则全面复学 。
(3)5月20日起中职学校、高职院校、本科高校和研究生非毕业年级按错峰错时原则复学 , 实行分批错时返校 。
(4)小学一二年级、幼儿园复学时间另行研究确定 。
这省估计开学最晚
黑龙江省由于发生了“1传60”的事件 , 导致确诊病例逐渐增多 , 已经达到了400多例 , 现在是全国病例最多的省份 。
在这个事件之前 , 黑龙江的中职院校已经陆续开学了 , 而现在估计高中、初中正式开学都遥遥无期了 , 更不要说大学确定开学时间了 。
大学生难以接受
黑龙江的大学生听到这个消息后 , 表示真的难以接受 。
本来在家待的时间已经够长了 , 虽然也照常上着网课 , 但是并没有学校的学习氛围 , 而且比学校的学习效率还低 。
尤其是快要毕业的大四同学 , 如果现在还没确定开学时间 , 很有可能开学就面临毕业!而且有可能在线进行毕业答辩 , 这无疑增加了毕业的难度 , 并且严重耽误学业!
推荐阅读
- [许可馨]许可馨最新消息!教育部副部长公开批评“许可馨”!打卡即将胜利!
- 『许可馨』网友打卡取得成功?“许可馨事件”再获关注,教育部副部长:反思
- #教育部#延期至8月!还有…
- 「教育部」许可馨事件有下文!教育部副部长一针见血,指出关键的问题
- [教育部]教育部动真格:老师再考这些学生拒绝作答,培训机构再讲就投诉
- 卫健委:多地复课的学生中查出了无症状的感染者 卫健委、教育部紧急的发文
- 【教育部】教育部传来好消息,中小学复学复课有新安排,学生和老师拍手叫好
- 『教育部』教育部对小学英语“出手”,禁止低年级写英语,网友:为何不取消?
- [教育部]中小学教师:这一次要来真的
- 「教育部」教育部下发重要通知!
