「教职员工和」五一出游“新规”!湖南这里明确师生非必要不出本市!( 二 )
Q4:如何查看全国各地疫情期间出行政策?
根据国家卫健委发布的《新型冠状病毒肺炎防控方案(第六版)》,低风险地区实施“外防输入”策略,中风险地区实施“外防输入,内防扩散”策略,高风险地区实施“内防扩散、外防输出,严格管控”策略。其中,高风险地区在采取中低风险地区各项措施基础上,停止聚集性活动,依法按程序审批后可实行区域交通管控。
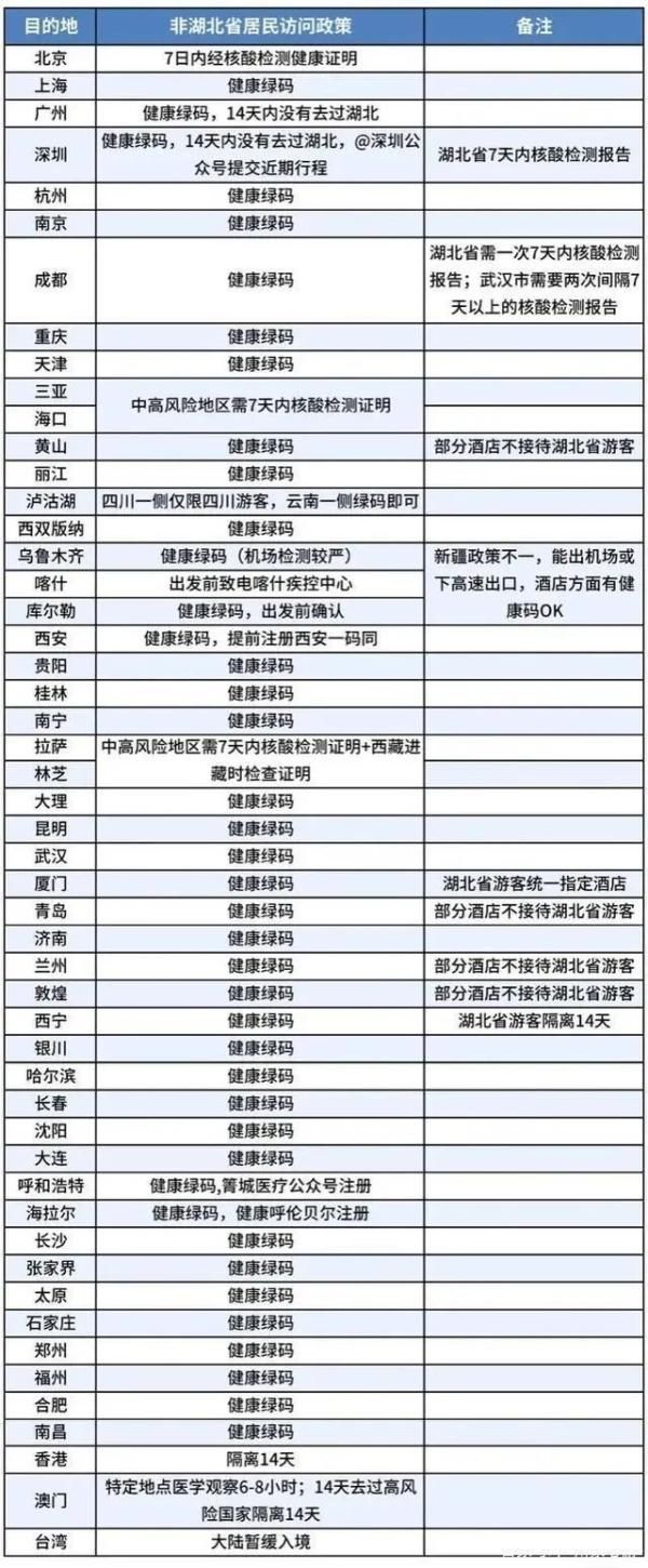
下表仅供大家参考,具体还是建议致电联系当地市民热线(当地区号+12345)查询!而且还要注意自己的所在区域风险评级,如果处于中/高风险地区可能会被禁止访问。
而且大家预定酒店之前建议先联系酒店咨询详细规定。如:4月12日起,进京人员入住酒店需持核酸阴性证明。

文章图片
(↑仅供参考,具体以当地发布最新政策为准。)
来源:综合红网、中国青年报、经济日报等
声明:转载此文是出于传递更多信息之目的。若有来源标注错误或侵犯了您的合法权益,请作者持权属证明与本网联系,我们将及时更正、删除,谢谢。
来源:永州发布
推荐阅读
- 刘宝杰侃球独家:丁彦雨航五一前悄然现身济南,与巩晓彬会面,回归倒计时?,原创
- 平安奉节奉节交巡警:圆满完成“五一”道路交通安保任务
- 长沙城事吃吃吃、买买买成主流,五一消费数据出炉
- 中金网长假归来投资如何布局?一文纵览海外市场五一表现
- 「累计」“五一”假期“河北健康码”累计登录使用4000万次
- 赛博坦星球15万内旅行车集,日常代步周末出游
- 「贷款」周末突发“利空”,下周或迎来“调整”?
- 科技美学五一假期手机销售5G手机占45%,我国5G用户突破5000万
- 家电界看三巨头表现,市场复苏?五一空调报告出炉
- 中国基金报科技基金王者归来!下一步怎么选?
