国家■【8点见】新规!五一起北京餐饮、宾馆不得主动提供一次性用品
央视网消息:每天8点,央视网为您梳理24小时内发生在咱们身边的大小事儿。
【聚焦】
●湖北省、武汉市疫情防控已由应急性超常规防控向常态化防控转变,中央指导组已于27日离鄂返京。
●国家卫生健康委:全国现有本土确诊病例降至100例以下,湖北首次无现有确诊和疑似病例报告。
●外交部:坚决反对美国有些人硬把中国扯进美国的选举政治,捞取选票。
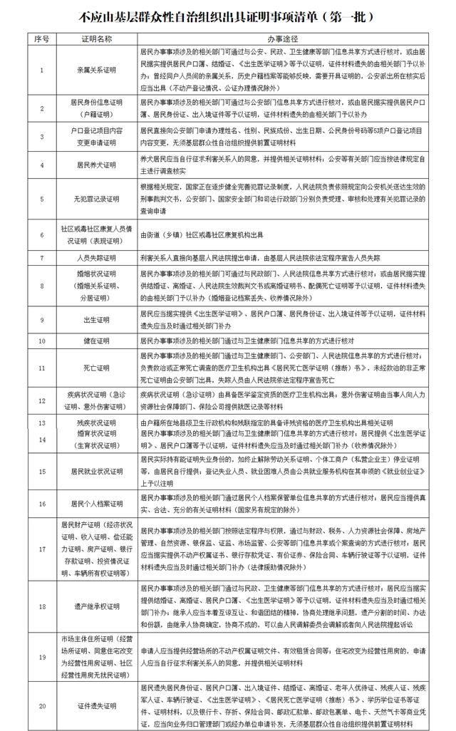
●民政部、国家发展改革委等六部门:无犯罪记录证明等20项证明不应由基层群众性自治组织出具。

文章图片
●国家网信办等12部门联合发布《网络安全审查办法》,今年6月1日起实施。
●国家发展改革委下达530多亿元中央预算内投资用于加强水利基础设施建设。
●国家统计局发布数据,今年一季度全国规模以上工业企业利润下降36.7%。
●教育部要求全方位保障初高三学生、高校毕业生、海外留学人员等重点群体。
●自然资源部第一季度发现并制止涉嫌违法填海用海22处。
●军地四部门联合调整增加自主择业军转干部退役金。
●第二批国家组织药品集中采购在广东全面实施,32个中选药品全面降价。
●证监会回应瑞幸财务造假:对跨境监管合作持积极态度。
【海外疫情】
●美国约翰斯·霍普金斯大学:全球新冠确诊病例超过300万例。
●美国加州卫生官员表示,低收入社区新冠肺炎致死率偏高。
●新冠肺炎确诊病例数攀升,印度增加贫民窟隔离床位。
●韩国隔离违规者强制佩戴电子手环,活动范围将受密切监控。
●泰国计划从4月30日起将国家紧急状态及宵禁政策再延长1个月。
●新西兰举国“封城”期满将推社交追踪手机应用程序。
●澳大利亚计划扩大新冠病毒检测范围,将在无症状人群中开始检测。
●截至当地时间26日,拉美地区确诊病例累计超过16万,多国加紧筹备医疗资源。
●西班牙全国累计治愈病例超10万,对36000户家庭展开抗体测试。
【博览】
●英国首相鲍里斯·约翰逊正式“复工”,在唐宁街10号首相府发表讲话称:我们正在扭转局势。
●美国决定将伊拉克从伊朗购买电力的制裁豁免待遇延长30天。
●《板门店宣言》签署两周年,文在寅呼吁韩朝合作应对疫情。
●日本央行27日将经济形势评估从“疲软动向”下调为“严峻度增加”。

文章图片
●印度安全部队与武装分子在印控克什米尔地区交火致3人死亡。
●以色列总理表示,未来几个月将把约旦河西岸部分地区纳入领土。
●叙利亚防空系统击落多枚以色列导弹,未造成人员伤亡。
【百态】
●5月1日起,北京市餐饮、宾馆不得主动向消费者提供一次性用品。
●《上海市家政服务条例》下月实施:家政员符合条件可落户,可申请公租房。
●黑龙江省绥芬河市内人员将单独设置“市内码”,限制离开绥芬河市出行。
●辽宁省大连市明确将核酸检测纳入医保。
●全国首例违法使用消耗臭氧层物质案宣判,负责人判刑十个月。
●云南警方捣毁一毒品加工窝点,抓获2人缴毒10余公斤。
●新加一节必修课!南京考驾照须先站岗执勤2小时,参加路面交通违法劝导活动。
●阿里巴巴公布调查结果:蒋凡被除名合伙人,对张大奕无利益输送。
●导盲犬坐公交被骂哭,公交公司回应:司机存在问题,会扣罚工资。
【视觉】

文章图片
时值四月,各地春意盎然,春景如画,图为江西九江庐山西海景区一角。(傅建斌 摄)

推荐阅读
- 酷车视野无论什么身份,只能在这里停留3个小时,世界上唯一没有华人的国家
- 「国家」甘肃在历史上属于什么国家
- 国家卫健委:昨日新增确诊病例17例
- 「社保」老人买了社保,假如去世了,国家养老保险基金会给哪些费用?
- ■曾经进攻过中国的8个国家:如今是什么下场?有两国早已不复存在
- 暖日大视野启峰但是却没有一个国家敢动,蛇打七寸美国七寸是什么早就被洞悉
- 烽火亮剑成功带领国家走上和平,却在阅兵日被乱枪射死,史上最倒霉总统
- 直播吧球迷需要用足球消遣,拉莫斯:国家需要足球来拉动经济
- 炒米视角对国家没用”,此人如何评价?,王福重博士谈农民:“一身蛮力
- 雁过确会留声在这里生活需要很大的勇气,世界上“最脏”的国家
