温济阳区@“五一”济南天气预报出炉!前热后雨很热闹,三天气温超30℃
庞大的高空暖脊“接管”北方后,
一波迅猛升温正式“上线”,
气温一天天走高。
济南29日中午14:00,
实时气温均在28℃左右,开启高温季。

文章图片
五一假期就在眼前
这个假期天气比较复杂
【 温济阳区@“五一”济南天气预报出炉!前热后雨很热闹,三天气温超30℃】总体来说以5月4日为界
前期是晴朗为主,且高温频现
伴随着大风
后期有降水干扰,还伴随降温

文章图片
2020年的“五一”假期即将到来,
随着疫情缓解,
更多的景区开放,
大家也对这个假期充满期待,
小编带你看看全国天气:
北方“火热”开场 江南华南多阴雨
中央气象台预计,今年”五一”期间(5月1-5日)全国大部分地区气象条件总体较好,华北南部、黄淮等地前期有高温晴热天气,江南、华南北部及贵州多阴雨。气温起伏,阴晴多变,外出郊游外套、短袖、雨伞、防晒、口罩一个不能少。

文章图片
不远游 游有方 出行指南请保存
关于这个“五一”是否可以出游,多位专家都给出了肯定答案,但要怎么玩是关键。出行前充分准备、游玩中保持警惕,以下出行指南请收好。

文章图片
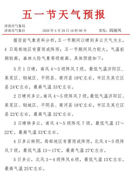
近期天气预报
济南市气象台4月29日16时发布的近期天气预报:
济南市气象台2020年4月29日16时继续发布大风蓝色预警信号,请注意防范。
今天夜间到明天白天晴,南风4~5级阵风7~8级,明晨最低气温济阳区、莱芜区、钢城区、平阴县、商河县17℃左右,市区及其它区县22℃左右,明天最高气温34℃左右。森林火险气象等级5级,极高火险,森林火险气象等级极高,严禁一切林内用火。
明天夜间到5月1日晴,南风4~5级阵风7级,最低气温济阳区、莱芜区、钢城区、平阴县、商河县19℃左右,市区及其它区县24℃左右,最高气温33℃左右。
2日晴间多云,南风4~5级阵风7级,最低气温济阳区、莱芜区、钢城区、平阴县、商河县18℃左右,市区及其它区县22℃左右,最高气温32℃左右。
3日晴转多云,南风4~5级阵风7级,最高气温33℃左右。
4日多云转阴,局部地区有雷雨或阵雨,北风4~5级阵风7级,气温下降,最高气温27℃左右。
5~6日多云,北风3~4级阵风6级减弱到2~3级,最高气温26℃左右。
温馨提示:减少聚集,加强防护!疫情防控,从我做起!
(济南气象台)
找采访人员、求报道、求帮助,各大应用市场下载“齐鲁壹点”APP或搜索微信小程序“壹点情报站”,全省600多位主流媒体采访人员在线等你来报料! 我要报料
推荐阅读
- 【济南】公开征求意见 | 济南遥墙国际机场二期改扩建工程航站区规划设计方案
- 刘宝杰侃球独家:丁彦雨航五一前悄然现身济南,与巩晓彬会面,回归倒计时?,原创
- 平安奉节奉节交巡警:圆满完成“五一”道路交通安保任务
- 「福建省」广东江苏山东浙江福建辽宁,都有一对双星城市,济南青岛实力怎样
- 济南城事中楼镇“一校三站”军创基地挂牌成立
- 精选热点资讯济南市市中区委书记韩永军:“五个聚焦”提升“五大动力”
- 长沙城事吃吃吃、买买买成主流,五一消费数据出炉
- 中金网长假归来投资如何布局?一文纵览海外市场五一表现
- 宝泉岭人民法院济南市中级人民法院关于适用小额诉讼程序审理民事案件的操作规程(试行)
- 济南■航站区主体工程年底前开工!济南机场二期改扩建工程2023年底前建成投运
