『分地区』福建多地发布预警!暴雨+雷电!“五一”返程这些路段要注意了( 二 )
三明
南平

文章图片
平潭

文章图片
同时
今天是“五一”假期的最后一天
不知不觉假期已经进入尾声!!
这也就意味着
今天不少人要踏上返程了!

文章图片
返程在即,福建高速重要提醒
“五一”节假日期间
我省高速公路
按照交通运输部的部署要求
继续落实法定免费通行政策
出行高峰时段
假期前期,出行高峰主要集中在每天上午9时至12时、下午1时至6时,每小时全省高速车流量超过25万辆次;峰值出现在每天10时至11时,全省日均流量近30万辆次,部分路段车流趋于饱和,基本处于缓慢通行状态;预计返程时高峰时段大致相同,5日(今天)可能延续到晚上8时左右,提醒车友尽量错峰出行。

文章图片
5月1日、2日全省高速时段流量变化情况
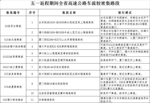
车流密集路段
根据近年来节假日流量变化特点及本次假期前期通行情况分析,预计返程高峰期间,全省共有8条线路11个路段车流较为密集,容易出现车多缓行或拥堵情况,建议大家合理安排出行时间和线路。

文章图片
省内高速车流较密集路段绕行建议
海沧枢纽匝道车多缓行
建议从厦门西下高速入厦
5月5日11时20分,厦蓉高速漳州往厦门方向18km处转沈海高速海沧枢纽匝道因车流量较大,该路段道路通行缓慢,建议司机朋友从厦门西下高速入厦,往沈海高速泉州、莆田、福州方向的车辆可在厦门西收费站外广场掉头后前往。
返程出行提示
1.假期返程车流量仍然较大,客货车辆交织,部分重点路段及主要城市收费站出入口车流相对集中,在出行高峰时段,可能出现车多缓行情况,提醒车友应尽量保持安全车距,不要随意穿插加塞,听从现场工作人员指挥,依次有序通行。
2.建议安装ETC设备且卡功能正常的车辆尽量通行ETC车道,非ETC车辆请按提示标志走人工或混合车道,做到各行其道、依次通行,以免造成拥堵。
3.经国务院同意,5月6日零时起高速公路恢复收费。建议车友们上高速前检查ETC装置,确保ETC卡插入到车载装置中,并确认绑定支付账户正常可用,以便高效便捷通行。
4.根据我省气象部门预测,节假日后期省内大部分地区以阴天为主,气温在22-34°之间,出行前一定要提前了解天气情况和高速路况,确保车况良好、油料充足。
5.呼吁广大车友出行途中,遵守交通法规,维护环境卫生,在收费站广场、服务区停留时,有序停放车辆,不随意乱扔垃圾,共同创建安全、畅通、有序、文明的交通环境
6.目前疫情尚未结束,出行可别大意,带好口罩、做好防护、保护好自己和家人的健康。
最后特别提醒
开车小心
出门也要小心
别让你的口罩被打湿!
因为口罩一旦碰水
极大可能会破坏口罩的过滤效率
再使用时
口罩上被分离出来的病毒
甚至有可能被吸入
来源:福建日报微信综合东南网、福建气象、中国天气网、中国气象局、八闽高速、厦门交警、987私家车广播
编辑:陈志凡
审核:傅妤
声明:转载此文是出于传递更多信息之目的。若有来源标注错误或侵犯了您的合法权益,请作者持权属证明与本网联系,我们将及时更正、删除,谢谢。
【 『分地区』福建多地发布预警!暴雨+雷电!“五一”返程这些路段要注意了】来源:福建日报
推荐阅读
- 『中国』相约云上!省发改委牵头召开云上2020年中国品牌日活动福建分会场新闻通气会
- 「福建省」广东江苏山东浙江福建辽宁,都有一对双星城市,济南青岛实力怎样
- 央视新闻客户端赞比亚将临时封闭该国新冠肺炎传播的高风险地区纳孔德
- 『地区天气多』晴雨相间!山东今日阴雨又“上线”,明日夜间再转晴
- 卫健委:多地复课的学生中查出了无症状的感染者 卫健委、教育部紧急的发文
- #遭遇#粤多地遭遇强对流天气 广州暴雨缓解炎热高温
- 『每人』湖北鼓励工会按每人不超五百元标准优先采购贫困地区农产品
- 『表扬』2019年真抓实干成效明显,湖南多地获国务院通报表扬
- 『出炉』山西秋冬防成绩单出炉 15个地区重污染天气为零
- 『河北省』河北在石家庄和衡水之间又增加了一条高速通道,使许多地区受益
