物联网:刚刚,工信部放出大杀招!明天反弹还能继续?

文章图片

文章图片
大A总是和散户抬杠 , 节前都认为主力都马放南山休假了 , 结果被杀了个回马枪 , 节后外围大跌认为主力要疯狂出逃 , 结果主力玩了个暗渡陈仓 , 今日以为科技股要继续王者归来 , 结果“王者”休息了!大A果然是太难玩了 , 可大A再难玩 , 对散户们还是比较温柔的 , 不信就问问被泰晶转债的腰斩的小伙伴!
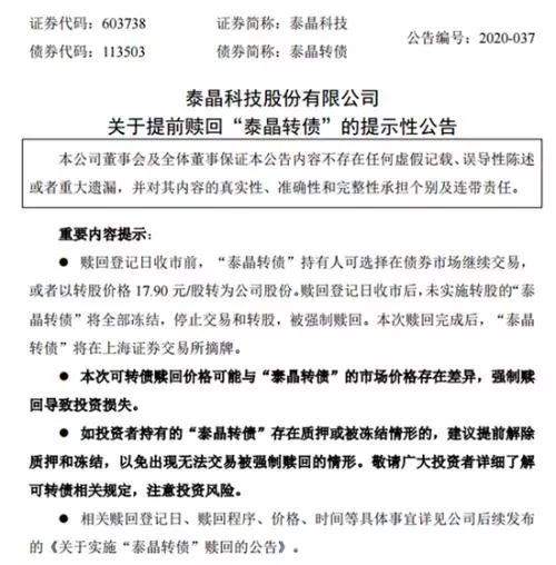
昨晚泰晶科技发布提前赎回“泰晶转债”的提示性公告 , 后续将公布赎回登记日、赎回程序、价格、时间等具体事宜 。 数据显示 , 当日泰晶转债收盘价为364.94元 , 转股溢价率为170.83% 。 也就说 , 一夜之间 , 买了“泰晶转债”的投资者 , 要亏掉60% 。
今天开盘下跌30% , 全天处于临停状态 , 尾盘只给了3分钟出逃的时间 , 截至收盘下跌-47.68%!如果昨天持股 , 睡眼朦胧起来一看 , 一半资产没了!找谁说理去!
宇哥认为 , 不论是大家一致申讨的中行“原油宝”还是今天的可转债 , 投资者切记永远不要赚自己认知之外的那部分钱 , 怀揣着一夜暴富进去 , 结果一夜腰斩 , 甚至是血本无归!这就是恶劣的制度 , 造成的恶果 。 散户没有能力改变 , 那就学会服从吧!
……
回到盘面
热点股方面 , 湘佳股份反包涨停 , 点名了次新这条路 , 天箭科技、华盛昌、测绘股份等随后涨停 , 叠加业绩的佳禾智能、江苏新能尾盘拉出反包 。 连板强势股两级分化 , 汉缆股份、京威股份冲高回落大跌 , 中迪投资止步5连板 , 强势股开始出现亏钱效应 , 接下来操作难度会加大 。
总的来说 , 不论是昨天的科创板 , 还是今天的次新 , 共同特点是没有套牢盘 , 机构赎回盘和解禁套现盘的抛售压力 , 也没有题材炒作的问询函 , 游资敢于放心的拉升!市场热点依旧以炒短、炒新为主 。
……
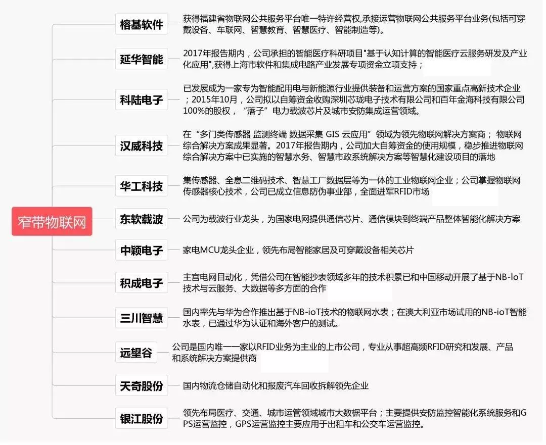
盘后 , 传出大消息 , 工信部办公厅发布关于深入推进移动物联网全面发展的通知 。 通知提出 , 到2020年底 , NB-IoT网络实现县级以上城市主城区普遍覆盖 , 重点区域深度覆盖;移动物联网连接数达到12亿;推动NB-IoT模组价格与2G模组趋同 , 引导新增物联网终端向NB-IoT和Cat1迁移;打造一批NB-IoT应用标杆工程和NB-IoT百万级连接规模应用场景 。
NB-loT是物联网的一个重要分支 , 也称窄带物联网 , 其具备低功耗、广覆盖、低成本、大容量等优势 , 使其可以广泛应用于多种垂直行业 。 应用端主要面向智能家居、智慧农业、工业制造、能源表计、消防烟感、物流跟踪、金融支付等重点领域 。
涉及网络切片、边缘计算、高精度定位、智能传感、安全芯片、小型化低功耗智能仪表、跨域协同等新兴关键技术 。 物联网市场前景广阔 , 投资分析预计2020年248亿 , 基本上粗略算5年复合增长60%左右 。 60%的复合增长率是什么概念 , 突破1300元每股的贵州茅台复合增长率才30% 。 所以 , 物联网也是大科技中关注的一个重要方向 。
相关概念股如下 , 老铁们谁中奖了 , 宇哥留言区等你!
潜力十倍股人人都想要 , 但如何挖掘呢?其实这涉及到一套筛选和投资的逻辑 , 柯宇川对260只“10倍股”进行大数据分析 , 发现在以下3个层面有共同点:
一、行业选择:10倍股具有鲜明的时代感
二、市值:小而美的公司最容易爆发
三、业绩:10倍股都是绩优好股票
而现在年报、一季报刚公布结束 , 根据这些公布的年报、一季报情况 , 结合3大特征 , 百中选一 , 柯宇川精选了一份“10倍潜力股”名单 。 其中 , 3只潜力股年报业绩预期超过100% , 符合“重点关注”评级 。
推荐阅读
- 「物联网」牛股100强:医药生物行业独占牛头
- 互联网分析师于斌重销售轻研发的隐患不容忽视,风口上飞起来的鱼跃医疗
- 工业互联网@程序员的术与道:术——编程基本功之网络编程
- 『短视频』现在做短视频及直播还有市场吗
- 乐居网姑苏区新增四个科技创新重点项目!,刚刚
- 物联网:HTML基础回顾
- SENSORO升哲科技需要物联网技术来寻找新的增长点,后疫情时代下的零售业
- 欧联网TB希腊跳岛游何时恢复?有哪些要求?政府这样说
- 「凯文·杜兰特」祝福KD!就在刚刚,传来杜兰特最新消息,这下球迷可以死心了!
- 互联网圈里人华为回应澳大利亚无端猜疑:对我们的指责根本没有事实基础
