「ETF」7万股东盼来希望!暂停上市近10个月后,中毅达王者归来?

文章图片
【「ETF」7万股东盼来希望!暂停上市近10个月后,中毅达王者归来?】
文章图片

文章图片

中毅达要回来了!
资本市场波涛汹涌、风波不断 , 各种奇葩新闻也是层出不穷:
连续2年年报难产 , 营收为0、亏损近5亿 , 员工仅2人 , 董事长还失联了…
在披露2018年年报12个交易日后 , *ST毅达最终因连续两年年报被“非标”, 不得不于2019年7月19日起暂停上市 。
如今 , 暂停上市近1年的*ST毅达(600610)申请恢复上市了 , 近7万股东终于有了盼头 , *ST毅达能否王者归来呢?
壹
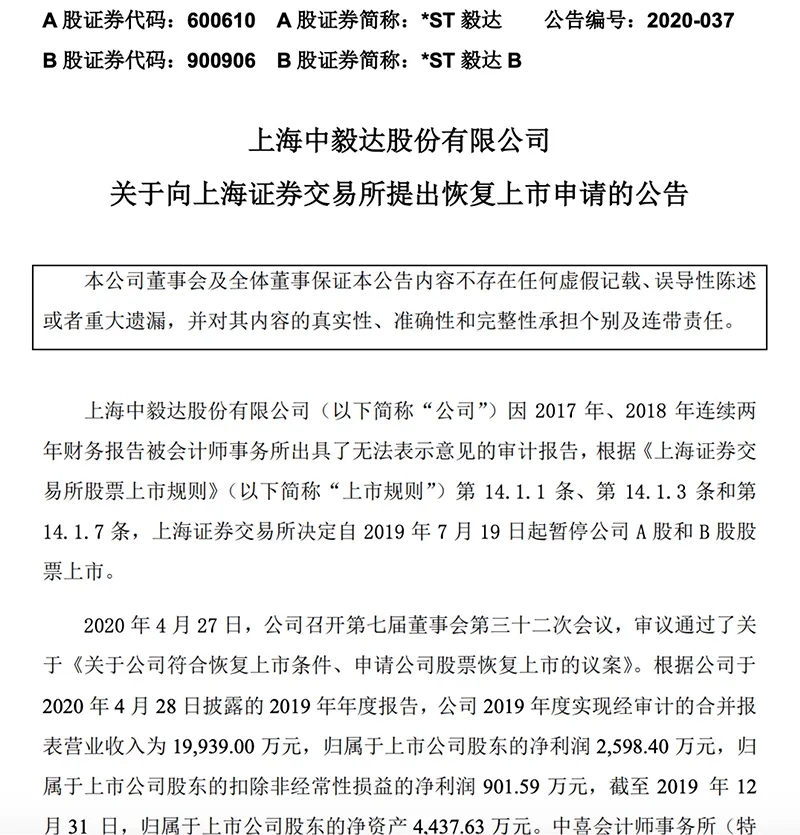
因2017年、2018年连续两年财务报告被会计师事务所出具了无法表示意见的审计报告 , 自2019年7月19日起 , *ST毅达已被上海证券交易所暂停上市 。
2020年5月8日 , *ST毅达发布公告称已向上交所提出恢复上市申请 。 这家曾经连续巨亏、资不抵债、高管员工全部失联、公章及财务会计资料下落不明、子公司失控的问题公司 , 2019年完成了脱困与债务重组 。
今年一季报显示 , *ST毅达股东总数约为7万户 。 在暂停上市近一年后 , 他们终于有了盼头!
上述公告显示 , 2020年4月27日 , *ST毅达召开第七届董事会第三十二次会议 , 审议通过了关于《关于公司符合恢复上市条件、申请公司股票恢复上市的议案》 。
根据*ST毅达2019年年度报告 , 公司2019年度实现经审计的合并报表营业收入为19939.00万元 , 归属于上市公司股东的净利润2598.40万元 , 归属于上市公司股东的扣除非经常性损益的净利润901.59万元 , 截至2019年12月31日 , 归属于上市公司股东的净资产4437.63万元 。
其扭亏的主要原因是 , 2019 年 11 月 5 日 , 公司收购赤峰瑞阳化工有限公司100%股权 。 2019 年公司合并报表范围包括赤峰瑞阳 2019年 11 月 7 日-12 月31日的经营业绩 , 赤峰瑞阳纳入公司合并报表范围后 , 经营正常 , 且持续盈利 。
中喜会计师事务所(特殊普通合伙)也为毅达公司2019年财务报告出具了标准无保留意见的审计报告 。 公司聘请的保荐机构华创证券有限责任公司经核查发表明确意见 , 认为公司具备持续经营能力 , 具备健全的公司治理结构、运作规范、无重大内控缺陷 。
根据《上海证券交易所股票上市规则》第14.2.1条规定*ST毅达董事会认为公司已经符合恢复上市的条件 , 2020年5月7日公司向上海证券交易所递交了股票恢复上市的申请 。
贰
不过 , *ST毅达能否成功恢复上市 , 还要看上海证券交易所的最终决定 。
*ST毅达公告中称 , 根据《上海证券交易所股票上市规则》的有关规定 上海证券交易所在收到公司提交的恢复上市申请文件后五个交易日内 , 将作出是否受理的决定 。 若在规定期限内公司恢复上市申请未能获得上海证券交易所受理 , 或受理后未被核准恢复上市 公司股票将被终止上市 。
值得一提的是 , 毅达公司此前的不确定因素正在消失 。
一 , 公司已将五家子公司股权通过公开挂牌交易方式进行处置 , 通过资产处置公司对以上子公司失去控制权的事项已消除;
二 , 公司收购赤峰瑞阳 100%股权完成后 , 公司主要的经营主体为赤峰瑞阳 。 目前赤峰瑞阳正常经营 , 具备持续经营能力;
推荐阅读
- 车行专评现跌到7万多了,堪称“颠覆性”的设计,曾14万还一车难求
- 体坛焦点美国刷新两大世界纪录,美国权贵最新讲话意味深长,120万+7万
- 格隆汇APP新意网集团(01686.HK)遭执董陈文远减持7万股
- 凌晨一度月淳但更残酷的还在后面!,要扛不住了!美国死亡人数突破7万大关
- 中国财富网国内首只专注投资法国市场的ETF基金正在发行
- 晨财经伟隆股份:公司控股股东及其一致行动人拟减持不超6%股份
- 豆豆看娱乐乐底盘堪比劳斯莱斯,油箱长达1016公里!,从64万辆到17万辆
- 本田CRV▲从17万跌到10万火了,车宽1米85,一年卖出13.2万辆,直追CRV
- 静女其姝君子爱依然不戴口罩!谁来为7万逝去的美国人负责?美总统这样回答
- 猜猜财来创始人套现十几亿,股东违规担保,这公司股价连续20天低于1元
