【普雷】DNF剑帝攻略:百级版本速成指南,真正的貌美如花,输出如挂

文章图片

文章图片

文章图片

文章图片

文章图片

文章图片

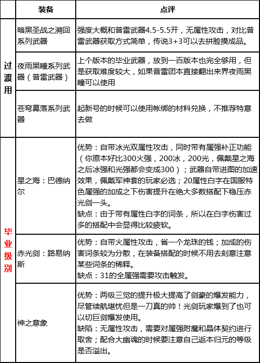
文章图片

文章图片

文章图片

文章图片

文章图片

文章图片

文章图片

文章图片

文章图片

文章图片

文章图片

文章图片

文章图片

推荐阅读
- 『旭旭宝宝』DNF: 奶爸带着17戒指圆梦,失败不要补偿,旭旭宝宝发力增幅18成功
- 小爱说游戏|每一把都代表一个时代,它们曾经是王者,DNF:红眼五大经典武器
- 旭旭宝宝@DNF: 旭旭宝宝总结经验,分析只有这种单词条辟邪玉值6666矛盾
- DNF玩家资讯|“光明神”超越剑帝,DNF:真正的幻神诞生!各大职业红14打桩实测
- DNF心情咖啡屋|火山复活币用完都未通关,DNF:增幅14红眼翻车!携带红13斗萝
- 月月玩游戏|冒险团好友必备,无相冥域可一直刷,DNF:战令升级小技巧
- 地下城与勇士:DNF:每套天空的最佳部位,苍穹之翼只有帽子,这一套全身都是宝
- 『地下城与勇士』DNF:7.16版本冥域时空副本和装备制作周期分析,最快一周毕业
- 地下城与勇士■?DNF奶萝玩家合成装备毕业,隔天深渊却气到想哭,玩家:正常操作
- [商人]DNF:假紫光剑涨价20倍,囤货商人连夜扫拍,一把卖出270W天价
