鸡蛋■枣庄今晚狂风暴雨!还下了鸡蛋大冰雹!
今晚,一场突如其来的狂风暴雨突袭枣庄。还下冰雹了!五月的冰雹,你看见了吗?来看看现场视频和图片,感受一下这突如其来的暴击。

文章图片

文章图片

文章图片

文章图片
枣庄也是狂风暴雨+电闪雷鸣!

文章图片

文章图片

文章图片

文章图片
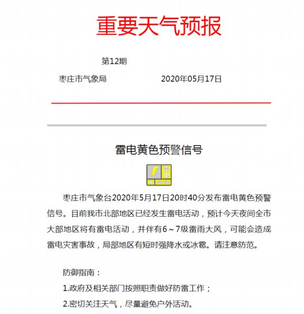
枣庄市气象局发布了雷电黄色预警信号以及冰雹橙色预警信号。
【 鸡蛋■枣庄今晚狂风暴雨!还下了鸡蛋大冰雹!】
文章图片

文章图片
同时滕州市气象局也同步发布雷电橙色预警信号。

文章图片
你瞧瞧,这跟山鸡蛋大小的冰雹,说下就下,一点不含糊!

文章图片
就在刚刚,中国天气网连发四条预警。

文章图片
防御指南:
1.政府及相关部门按照职责做好防雷工作;2.密切关注天气,尽量避免户外活动。
枣庄最近天气
可以说是“丰富多彩”了
一秒大风大雨!一秒艳阳高照!你听见雷声了吗?快把消息发给身边的朋友!互相提醒!
感谢朋友圈的广大网友!!!
推荐阅读
- 皇家马德里■西甲冠军归属今晚决定,皇马止连胜,巴萨或再次失分。
- RNG电子竞技俱乐部|正在后台认真备战的选手们,今晚比赛加油
- 「皇家马德里」黄金时间!今晚8点看皇马vs毕巴,胜利等于预订联赛冠军?
- 莹妈厨房|遇到它我从不犹豫,一买就是四五斤,钙是牛奶8倍,是鸡蛋14倍
- 晚池|今晚明晨!英超战4场,利物浦+曼城出战!意甲让路,央视如此直播
- 皇家马德里:今晚黄金时间,皇马客战强敌!争冠关键一役,倒数第五场决赛!
- 晚池|央视不转此平台直播,今晚!西甲榜尾战武磊随西班牙人VS莱加内斯
- 青海|今晚10点《天天向上》:“追梦的哥”7人名单揭晓 “追梦的哥”青海团建拔河火药味十足
- 问董秘|依昨天公布的营业收入与营业成本更正数据和今晚刚发布的...,投资者提问:请问董秘
- 福气女神001|精选美食:烤蔬菜沙拉,鲜芒辣味虾,素鲍菜心,鸡蛋蔬菜沙拉的做法
